HOME   LIST
‹–   –›

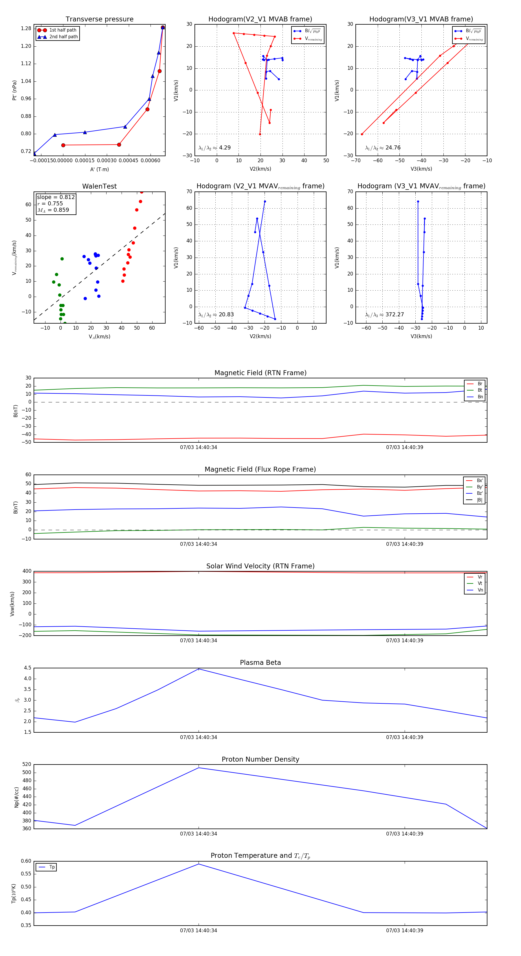
Flux Rope in 2024

Flux Rope Event 2024-07-03 14:40:30 ~ 2024-07-03 14:40:41 (12 seconds)


plot