HOME   LIST
‹–   –›

Flux Rope in 2024

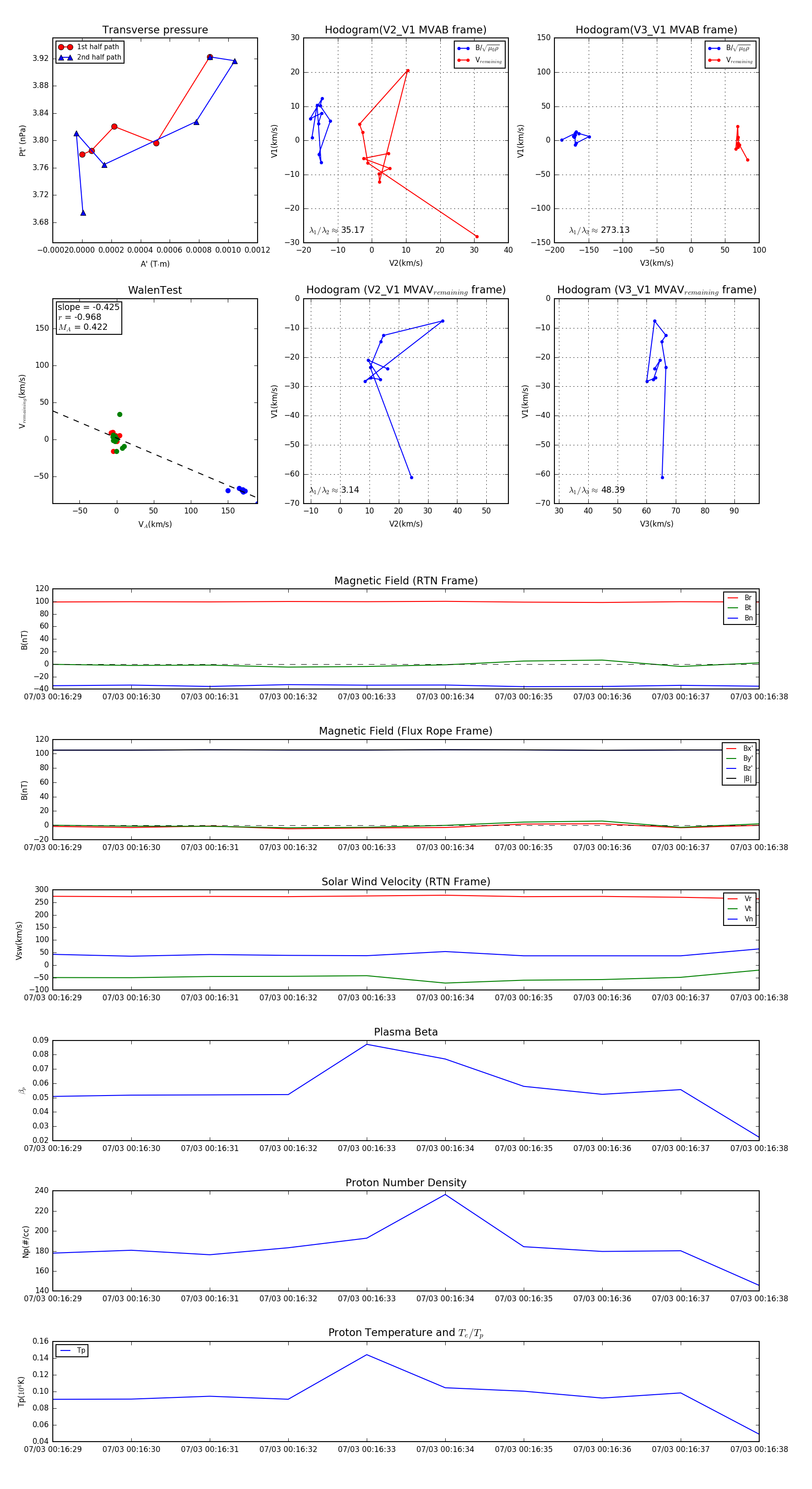
Flux Rope Event 2024-07-03 00:16:29 ~ 2024-07-03 00:16:38 (10 seconds)


plot