HOME   LIST
‹–   –›

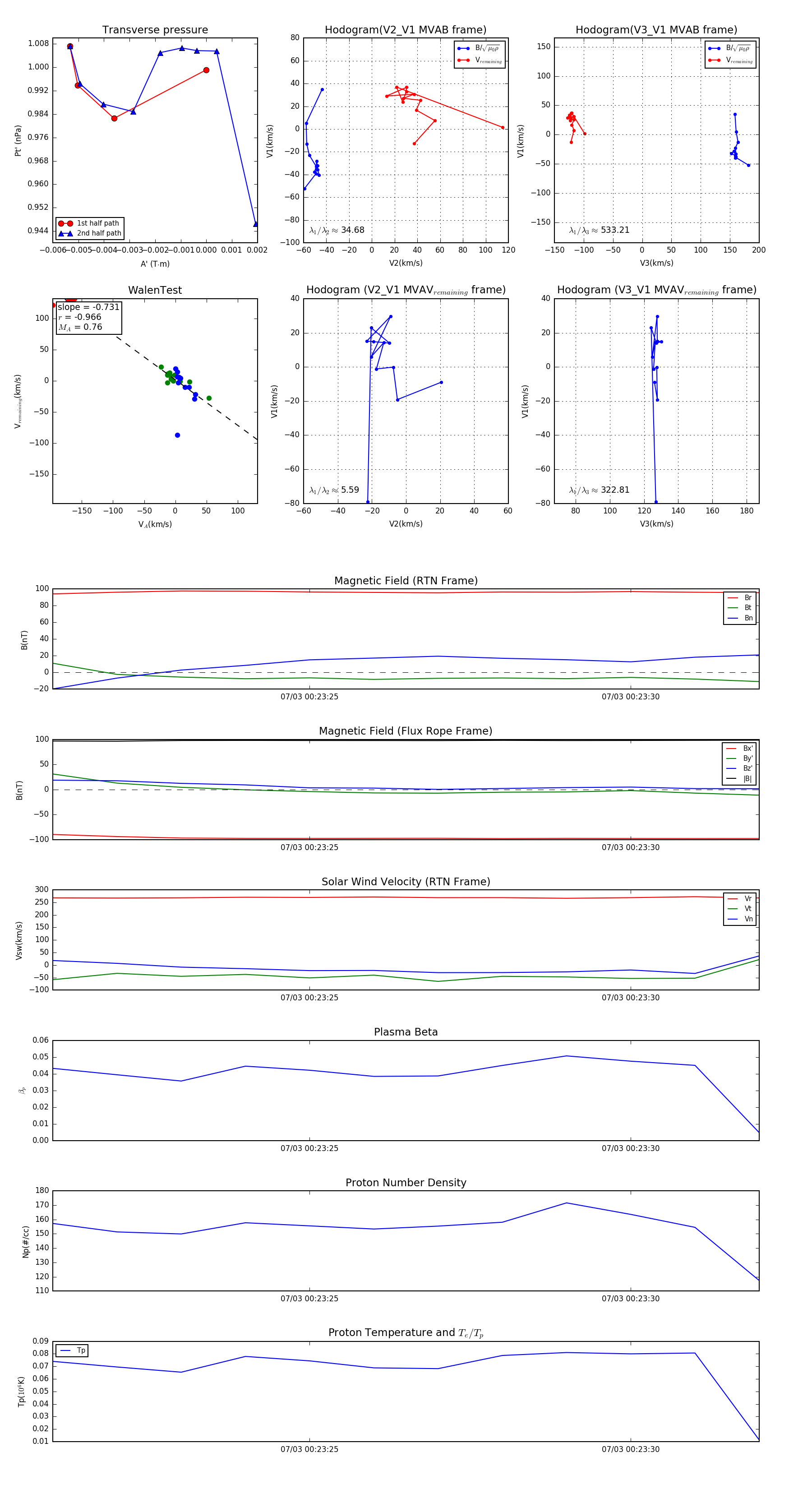
Flux Rope in 2024

Flux Rope Event 2024-07-03 00:23:21 ~ 2024-07-03 00:23:32 (12 seconds)


plot