HOME   LIST
‹–   –›

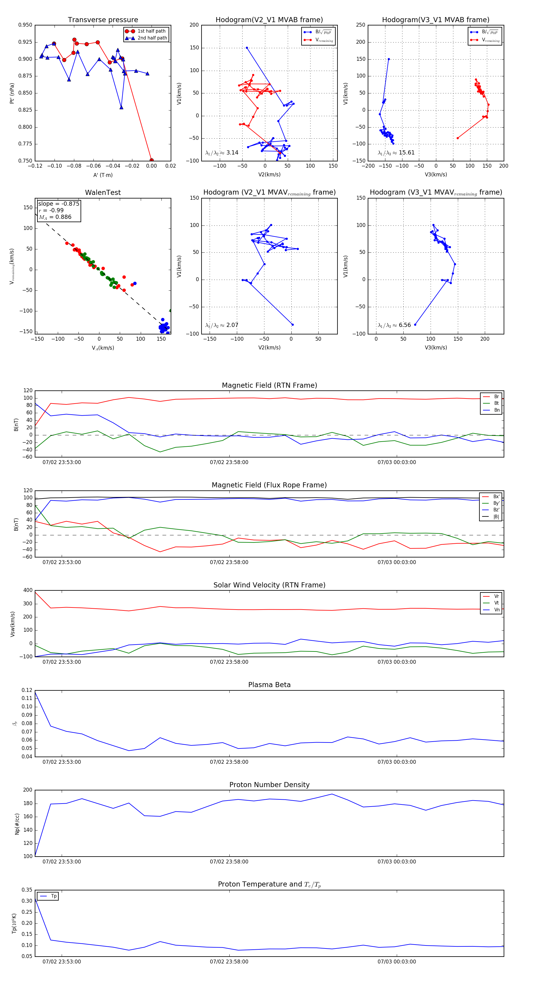
Flux Rope in 2024

Flux Rope Event 2024-07-02 23:52:12 ~ 2024-07-03 00:06:12 (841 seconds)


plot