HOME   LIST
‹–   –›

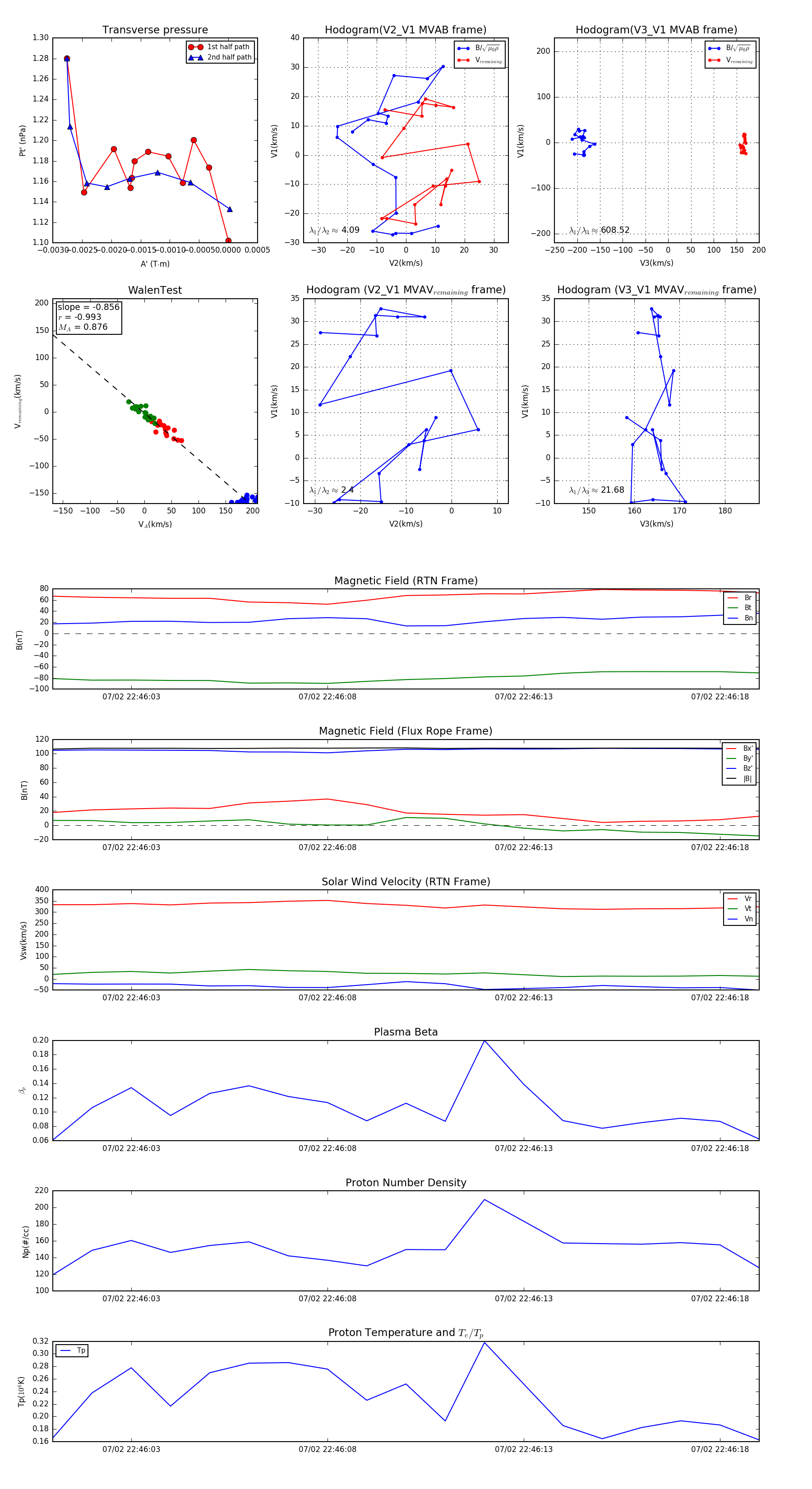
Flux Rope in 2024

Flux Rope Event 2024-07-02 22:46:01 ~ 2024-07-02 22:46:19 (19 seconds)


plot