HOME   LIST
‹–   –›

Flux Rope in 2024

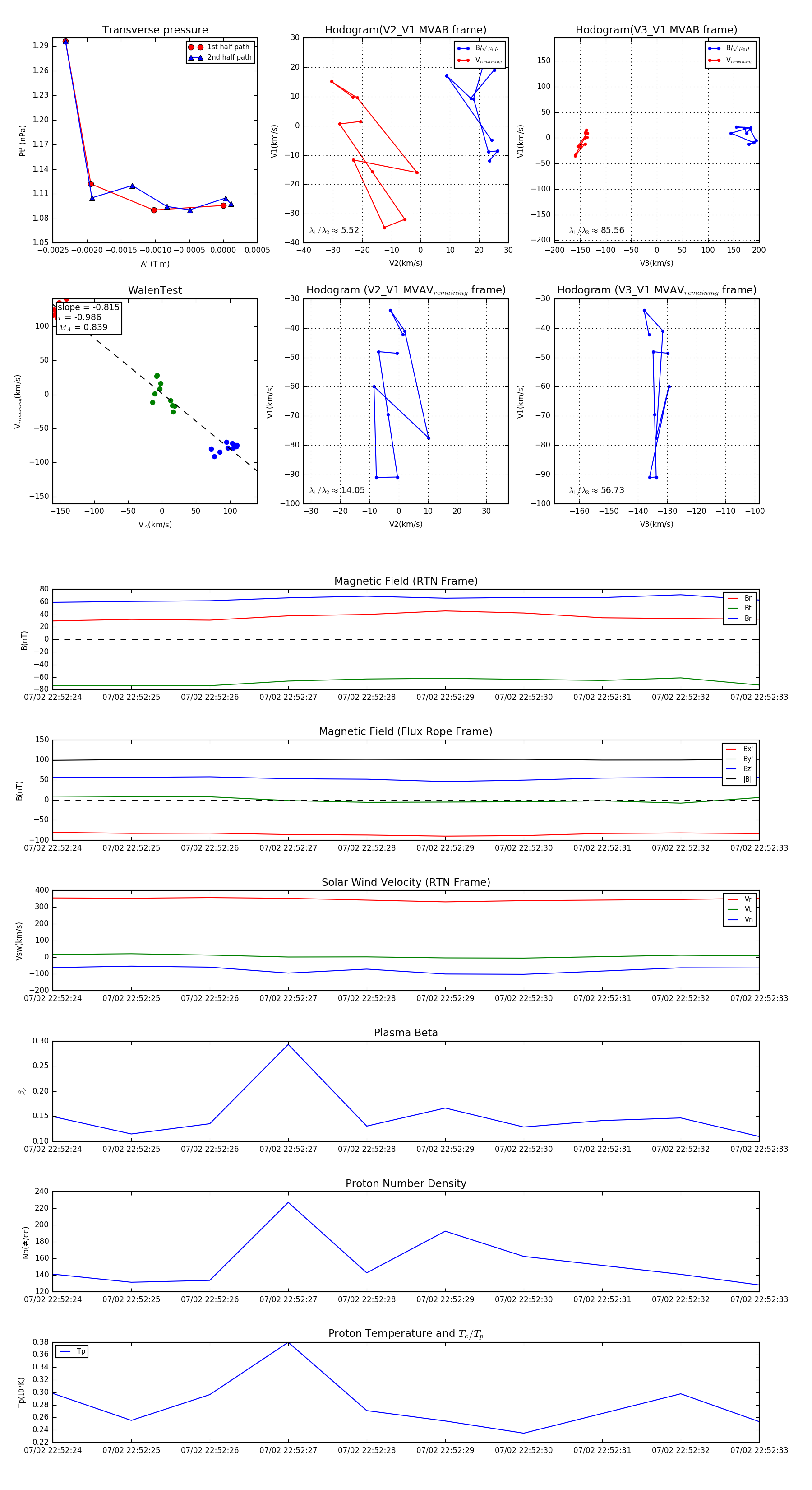
Flux Rope Event 2024-07-02 22:52:24 ~ 2024-07-02 22:52:33 (10 seconds)


plot