HOME   LIST
‹–   –›

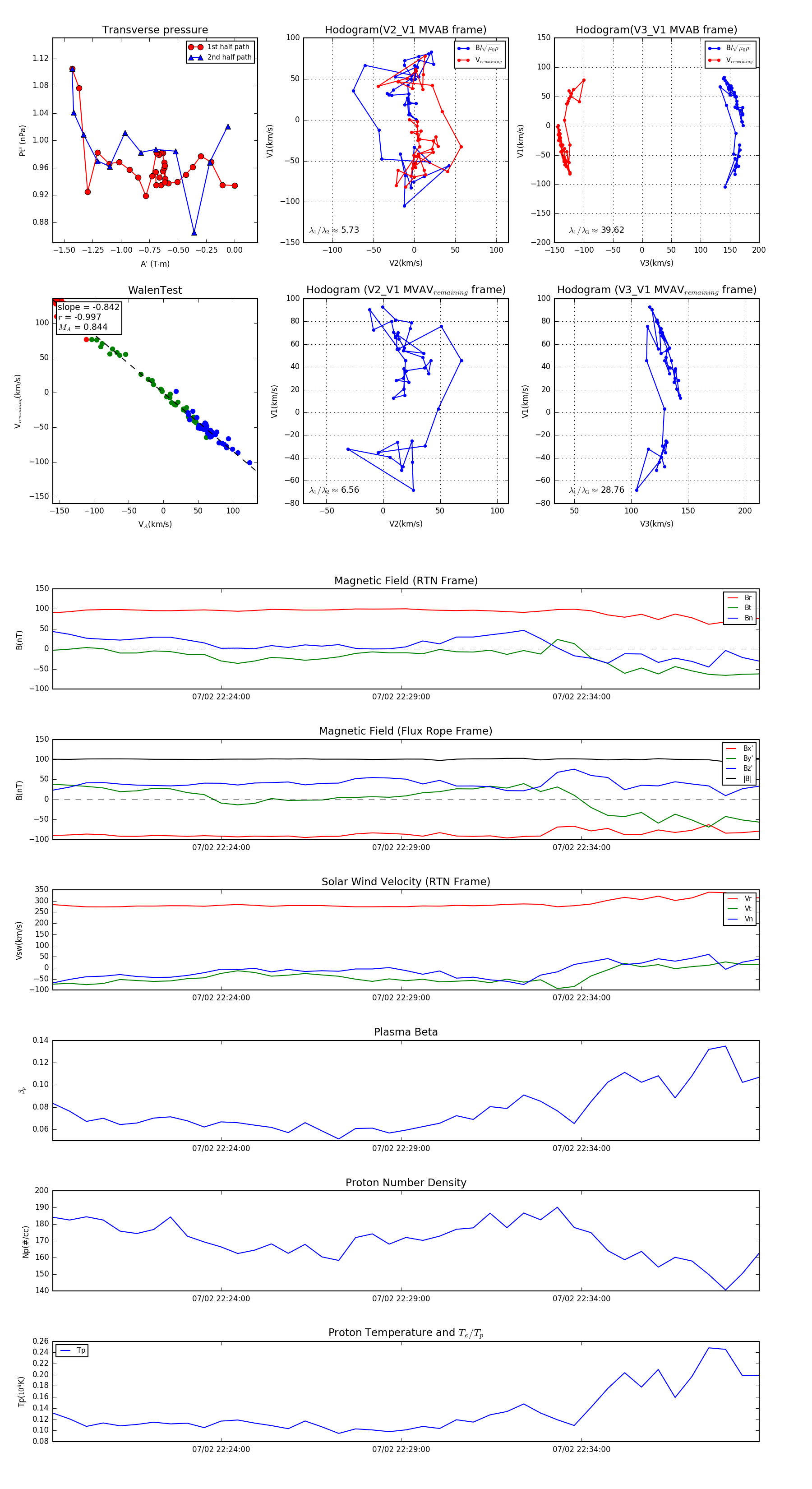
Flux Rope in 2024

Flux Rope Event 2024-07-02 22:19:20 ~ 2024-07-02 22:38:56 (1177 seconds)


plot