HOME   LIST
‹–   –›

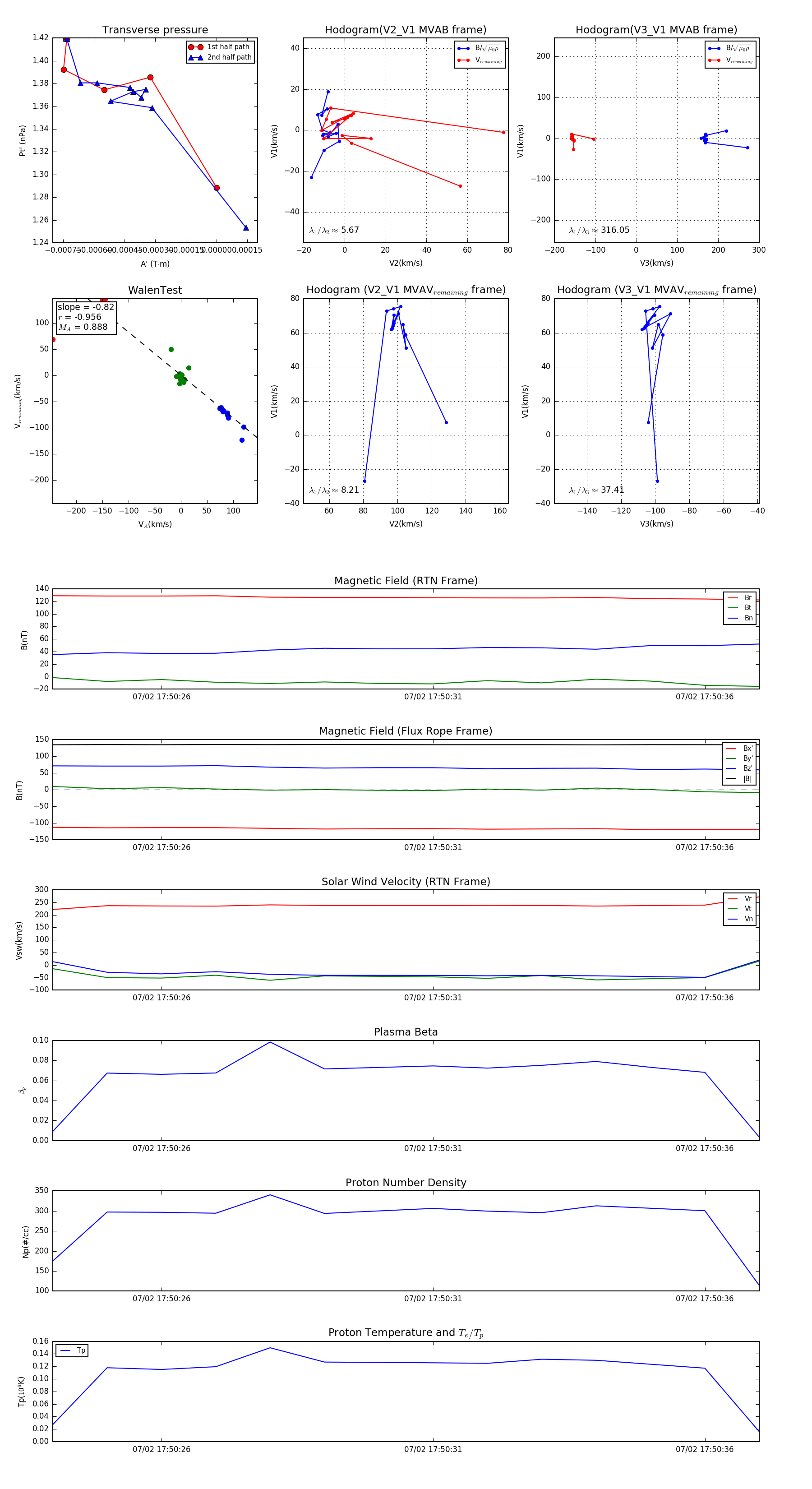
Flux Rope in 2024

Flux Rope Event 2024-07-02 17:50:24 ~ 2024-07-02 17:50:37 (14 seconds)


plot