HOME   LIST
‹–   –›

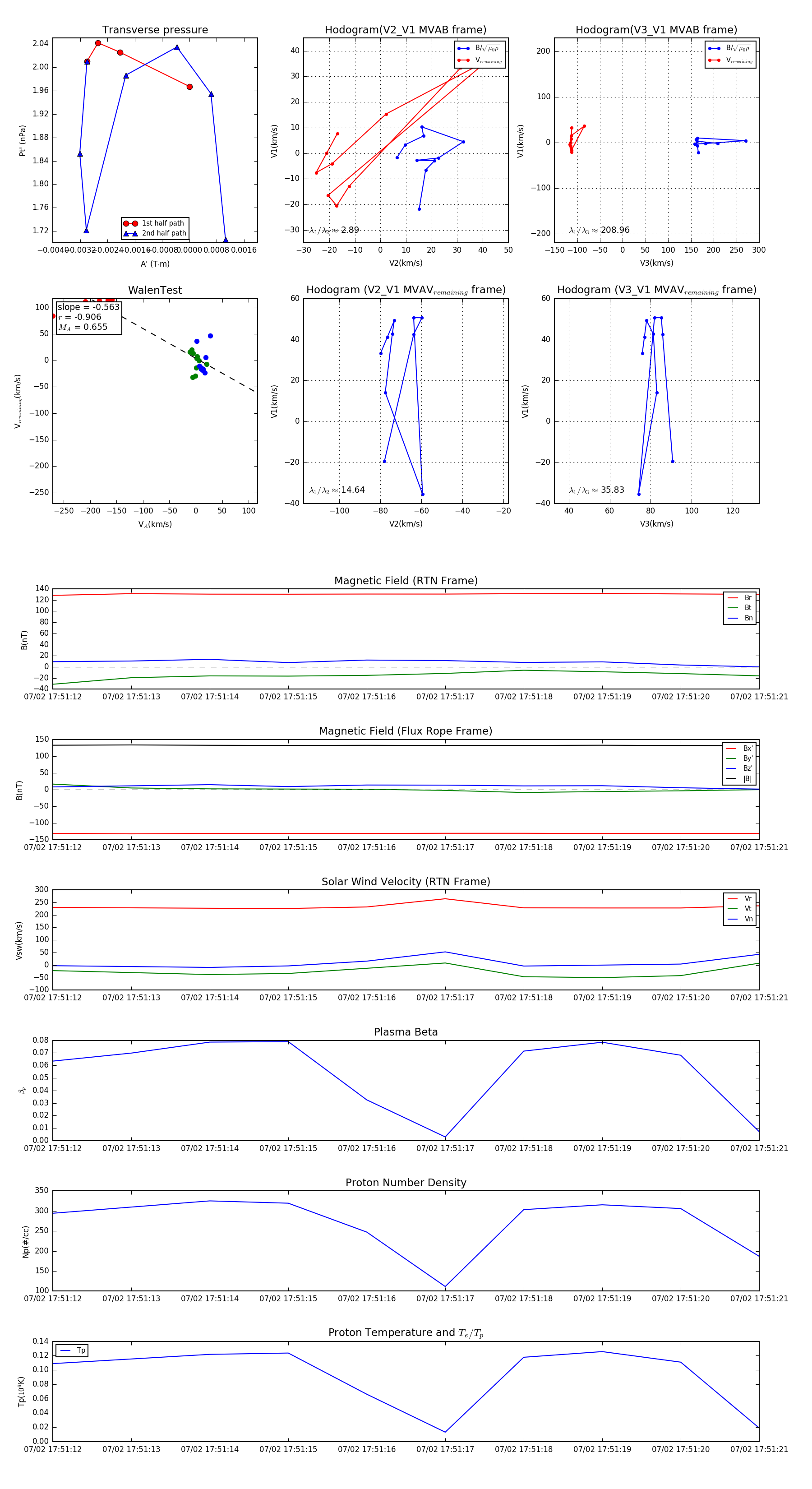
Flux Rope in 2024

Flux Rope Event 2024-07-02 17:51:12 ~ 2024-07-02 17:51:21 (10 seconds)


plot