HOME   LIST
‹–   –›

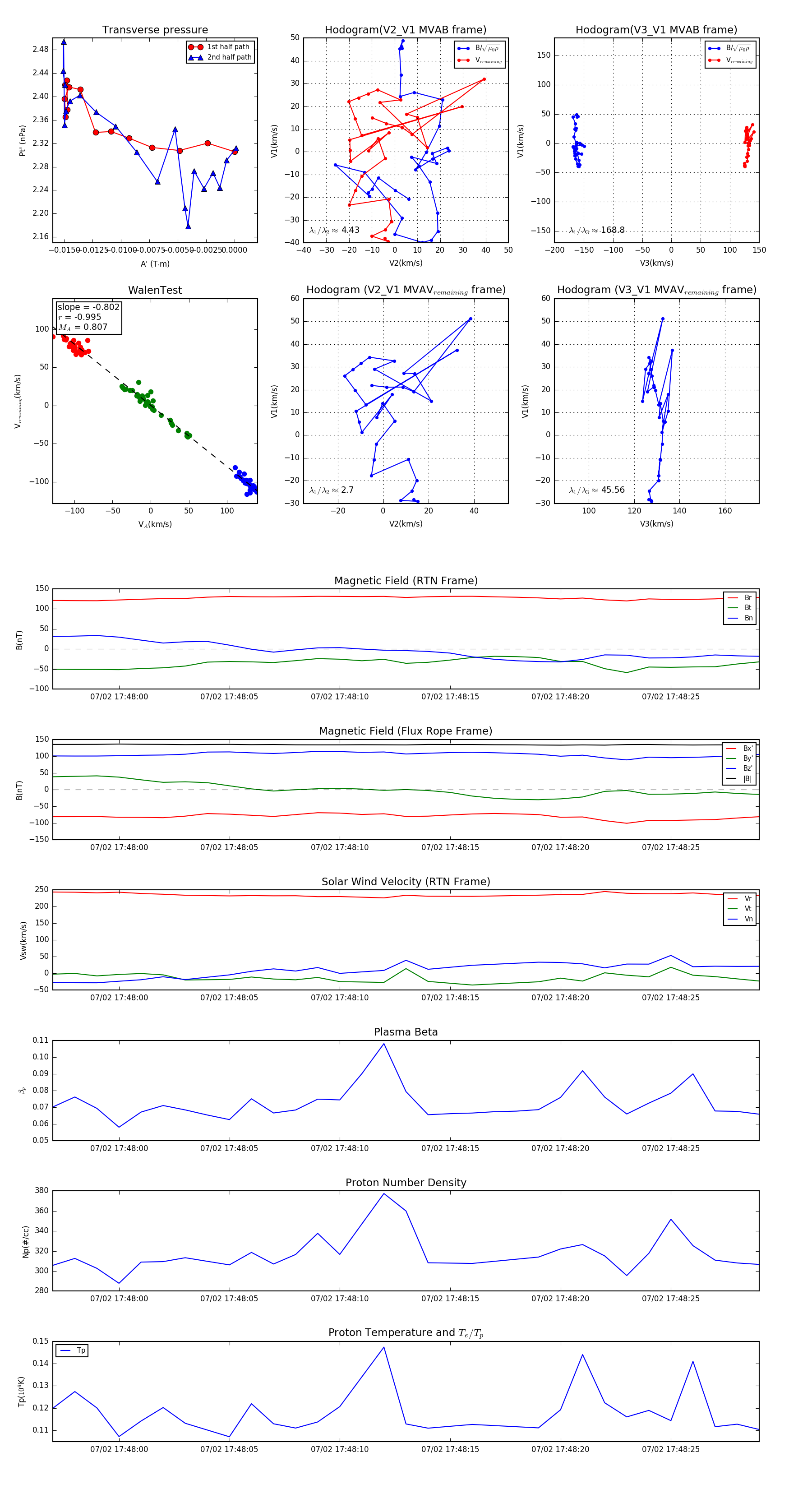
Flux Rope in 2024

Flux Rope Event 2024-07-02 17:47:57 ~ 2024-07-02 17:48:29 (33 seconds)


plot