HOME   LIST
‹–   –›

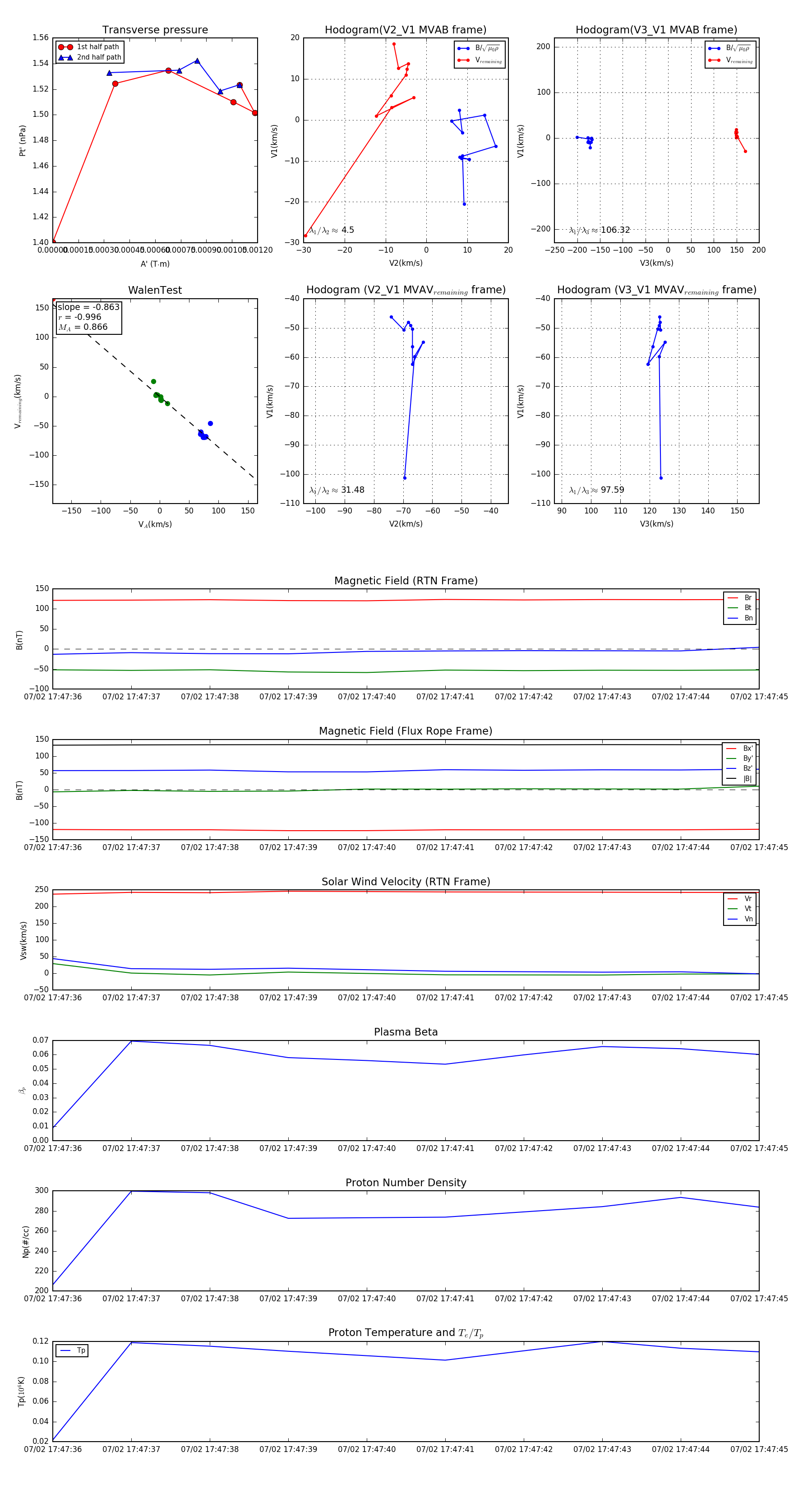
Flux Rope in 2024

Flux Rope Event 2024-07-02 17:47:36 ~ 2024-07-02 17:47:45 (10 seconds)


plot