HOME   LIST
‹–   –›

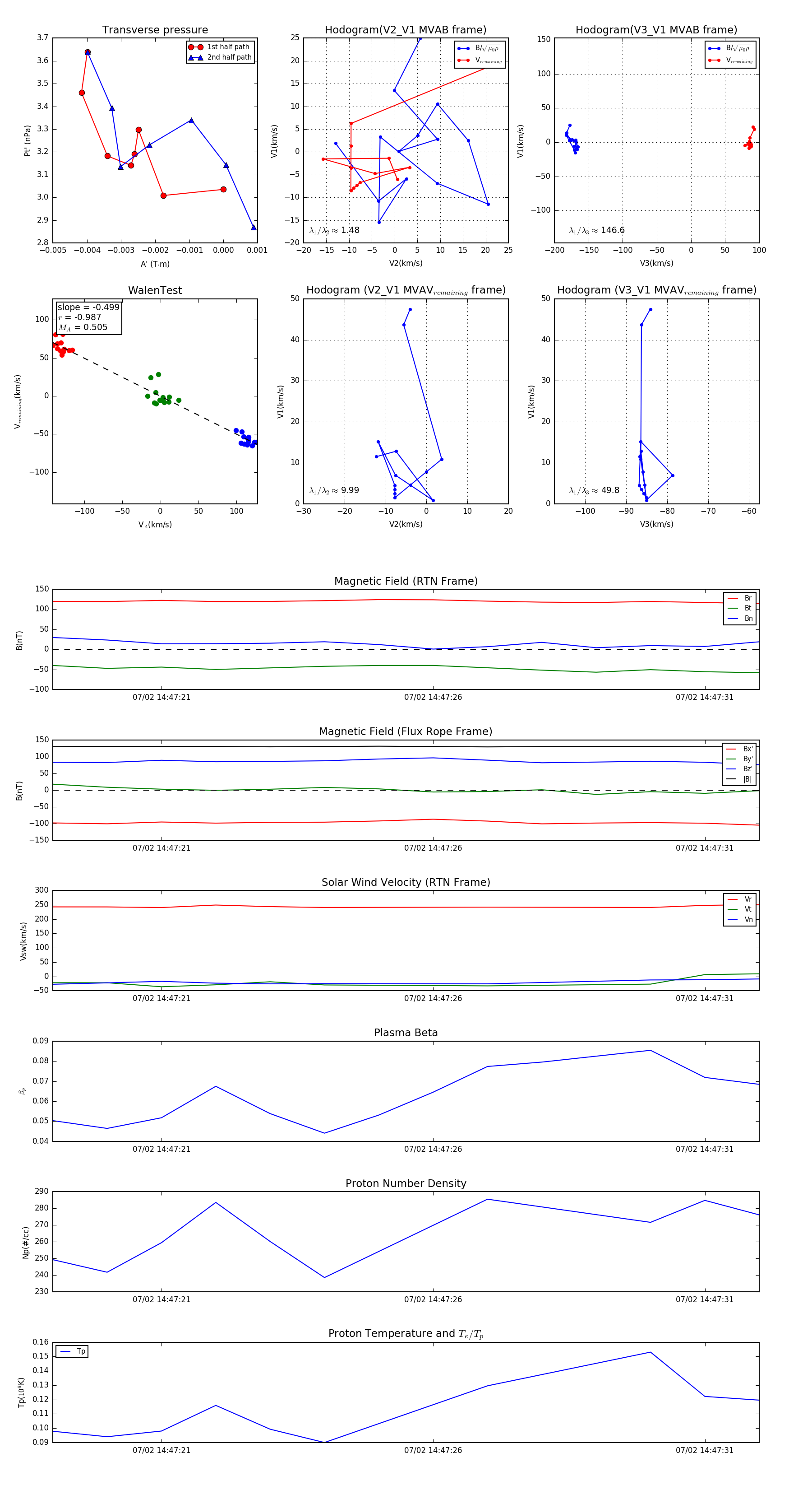
Flux Rope in 2024

Flux Rope Event 2024-07-02 14:47:19 ~ 2024-07-02 14:47:32 (14 seconds)


plot