HOME   LIST
‹–   –›

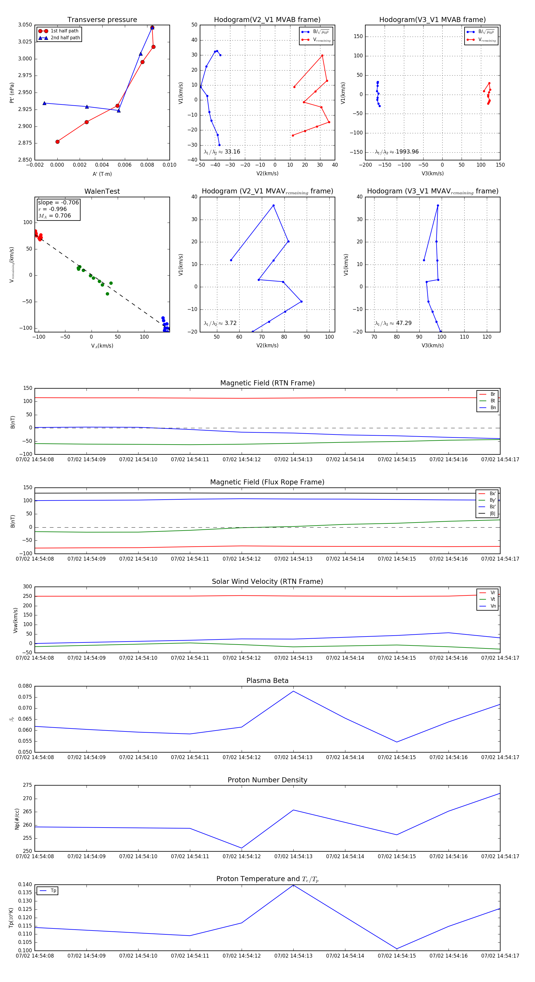
Flux Rope in 2024

Flux Rope Event 2024-07-02 14:54:08 ~ 2024-07-02 14:54:17 (10 seconds)


plot