HOME   LIST
‹–   –›

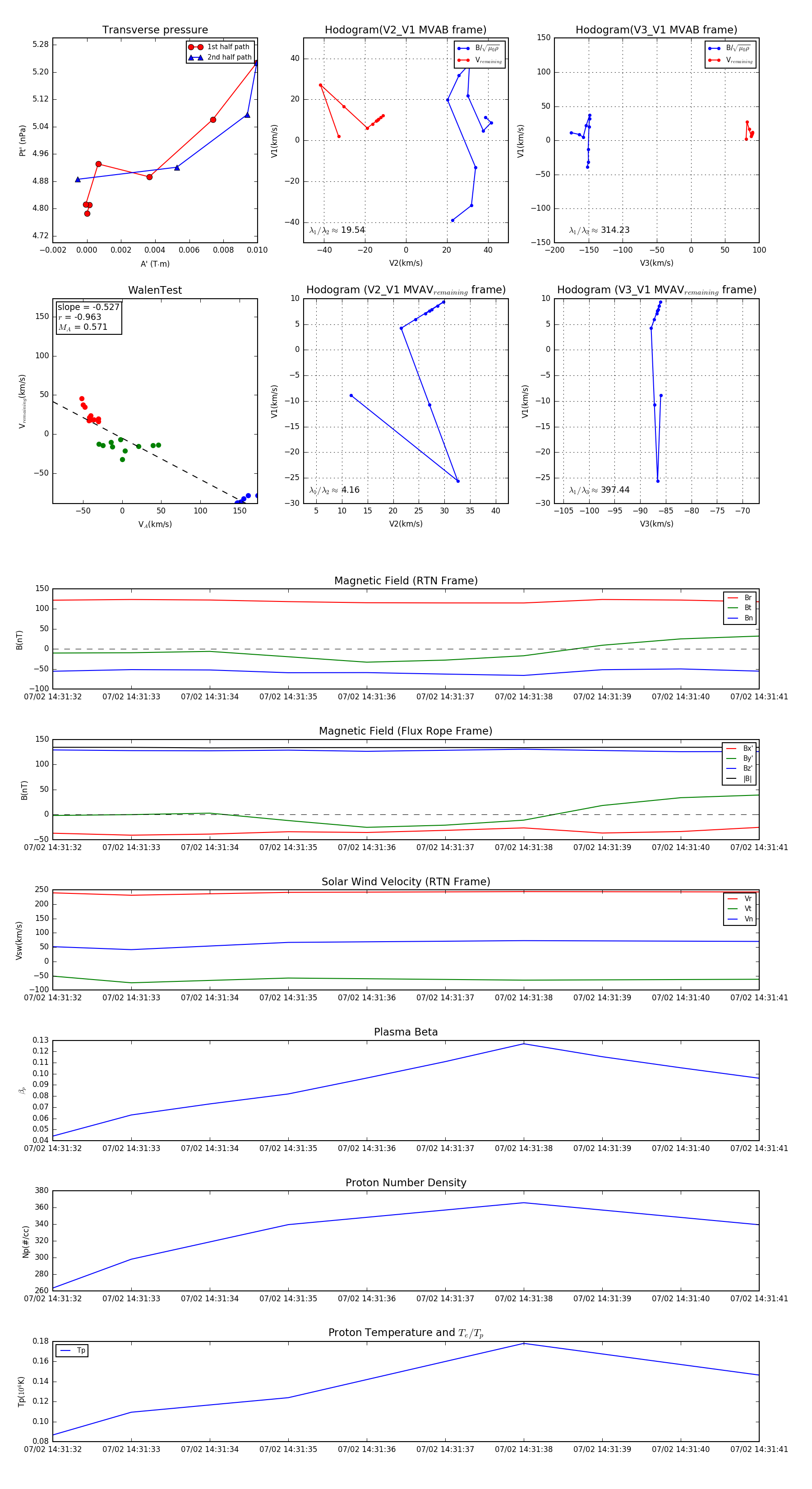
Flux Rope in 2024

Flux Rope Event 2024-07-02 14:31:32 ~ 2024-07-02 14:31:41 (10 seconds)


plot