HOME   LIST
‹–   –›

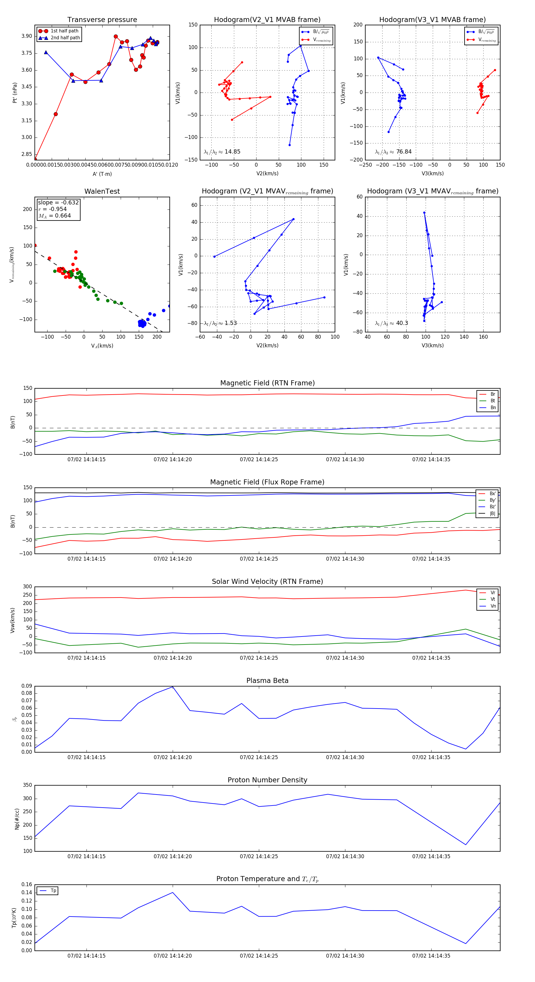
Flux Rope in 2024

Flux Rope Event 2024-07-02 14:14:12 ~ 2024-07-02 14:14:39 (28 seconds)


plot