HOME   LIST
‹–   –›

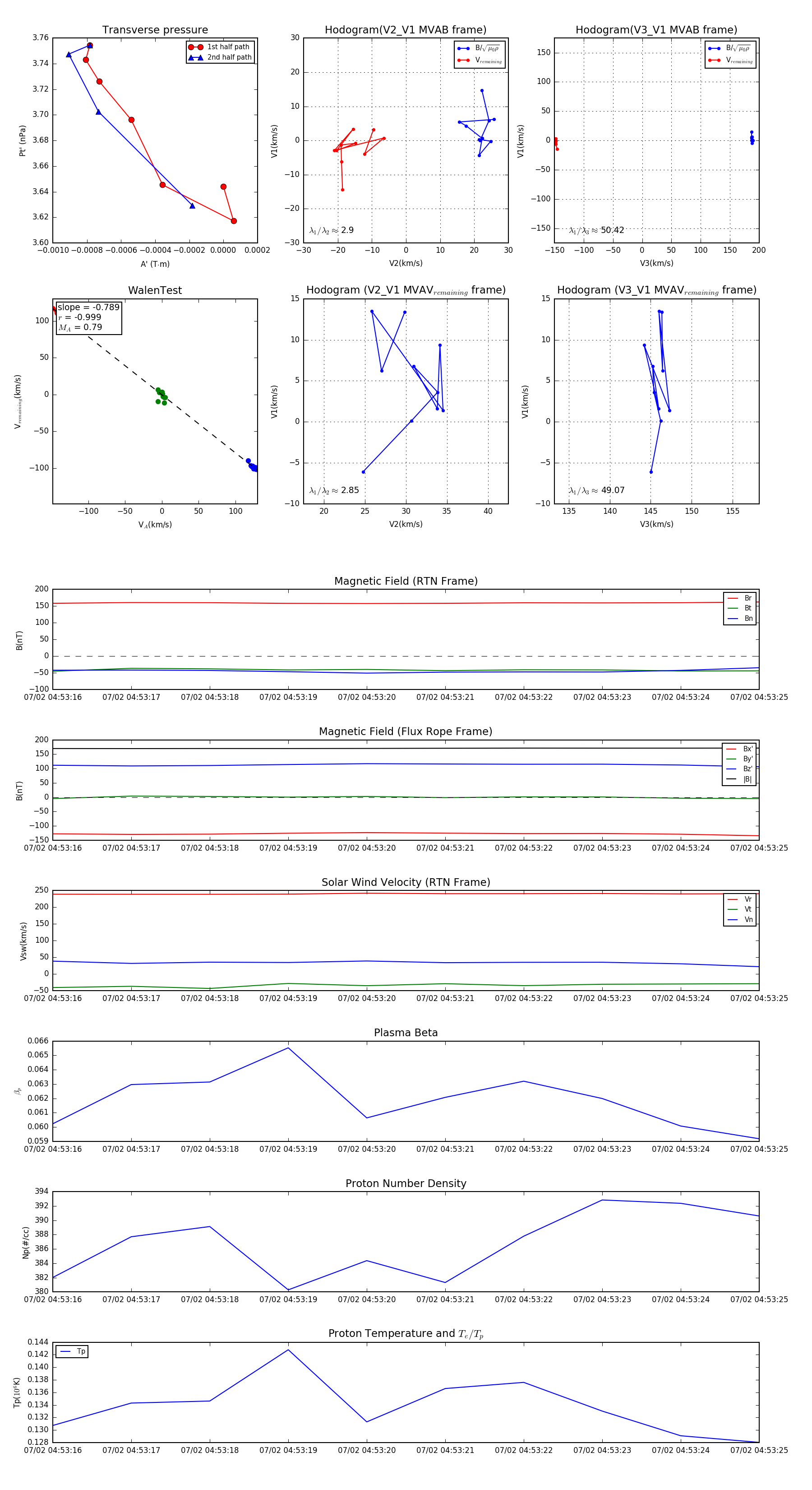
Flux Rope in 2024

Flux Rope Event 2024-07-02 04:53:16 ~ 2024-07-02 04:53:25 (10 seconds)


plot