HOME   LIST
‹–   –›

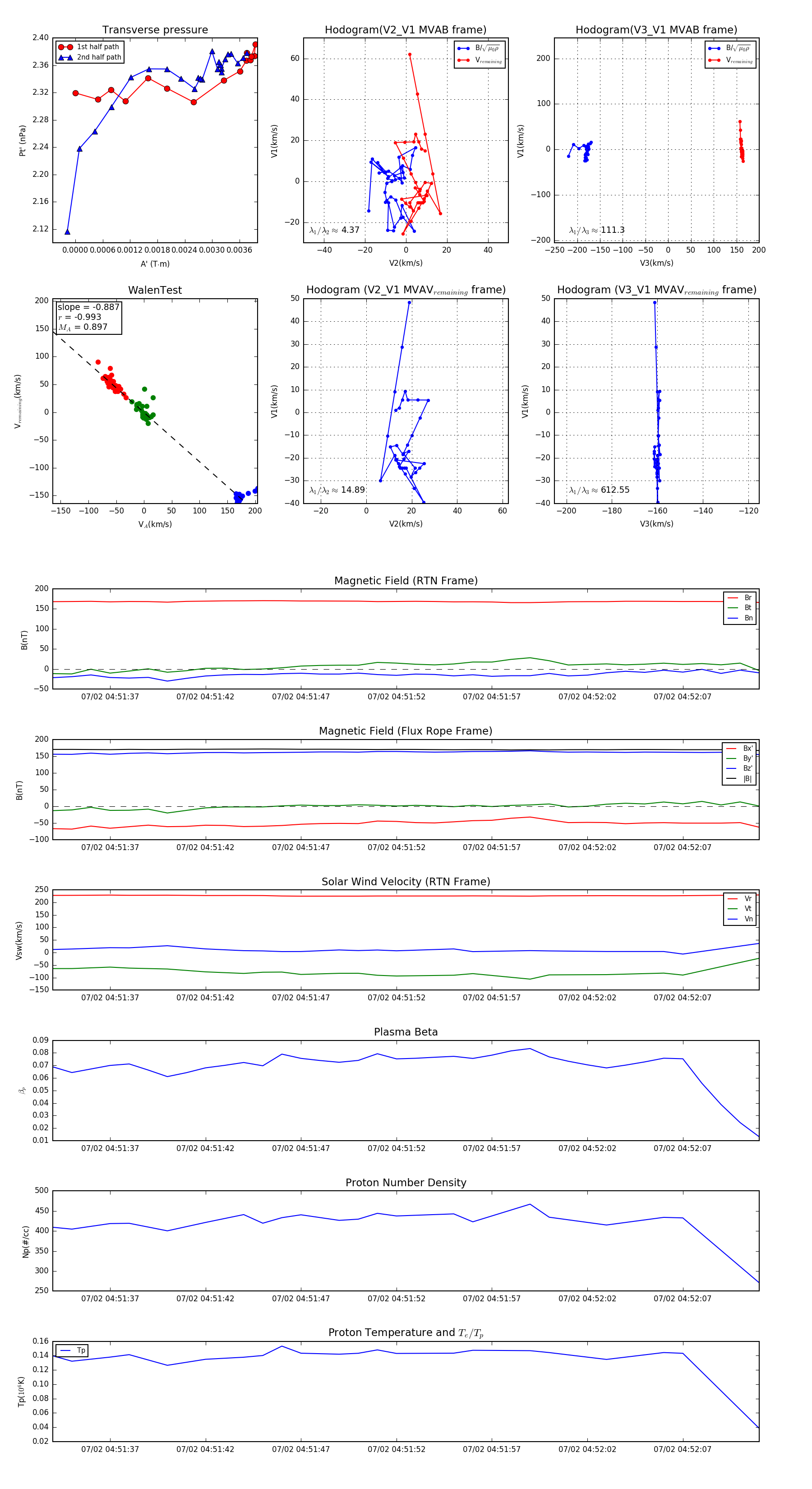
Flux Rope in 2024

Flux Rope Event 2024-07-02 04:51:34 ~ 2024-07-02 04:52:11 (38 seconds)


plot