HOME   LIST
‹–   –›

Flux Rope in 2024

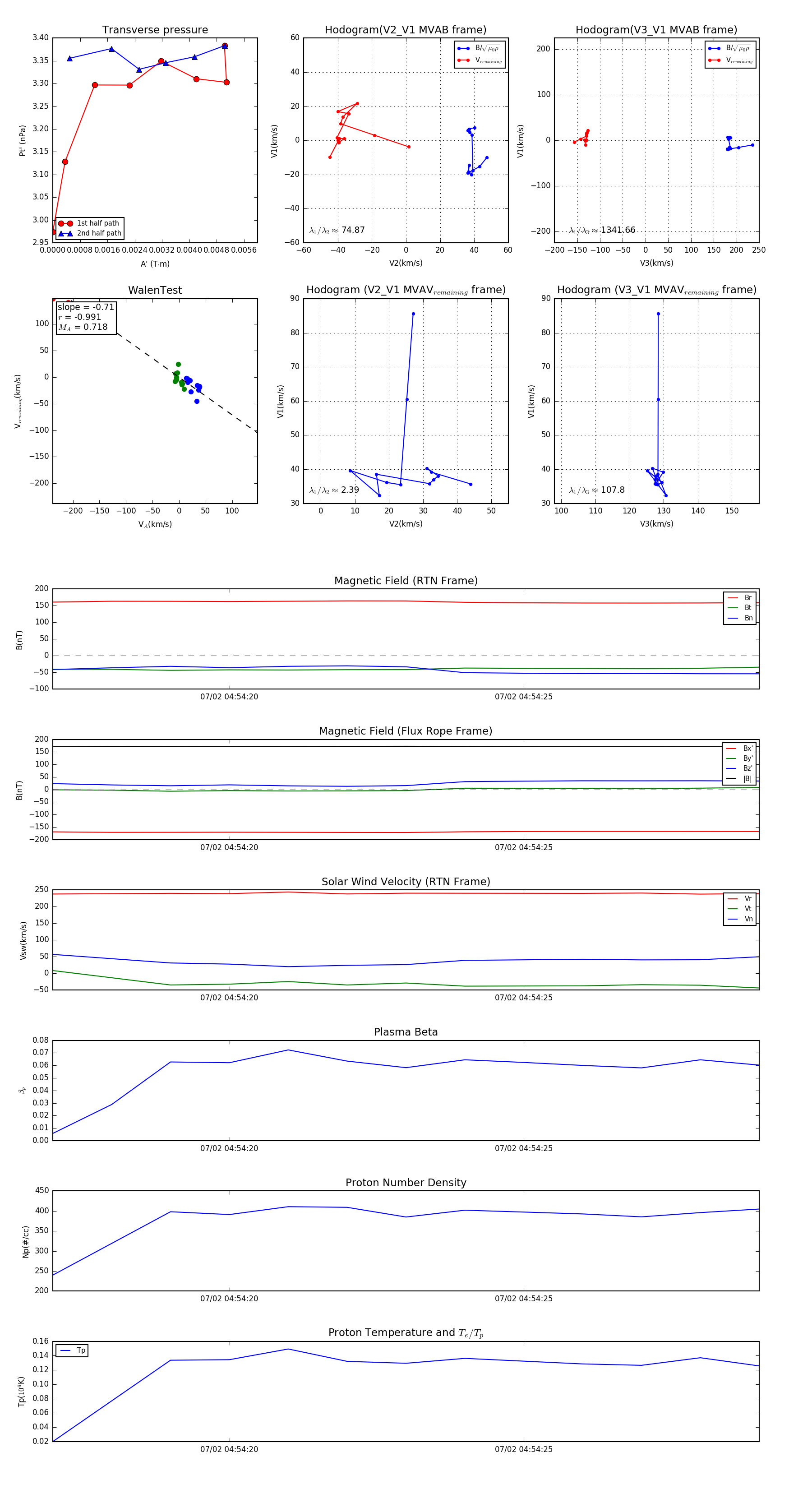
Flux Rope Event 2024-07-02 04:54:17 ~ 2024-07-02 04:54:29 (13 seconds)


plot