HOME   LIST
‹–   –›

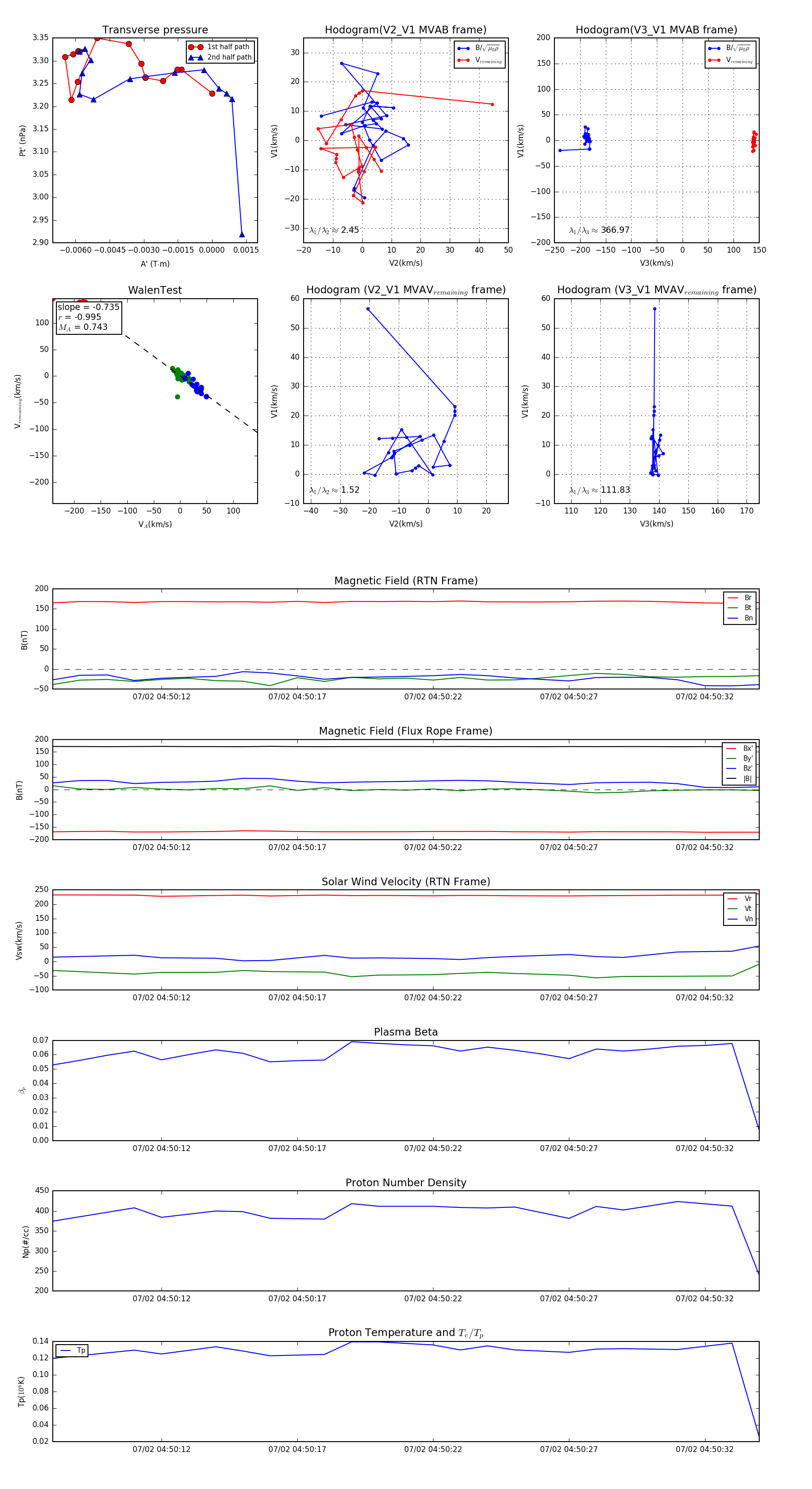
Flux Rope in 2024

Flux Rope Event 2024-07-02 04:50:08 ~ 2024-07-02 04:50:34 (27 seconds)


plot