HOME   LIST
‹–   –›

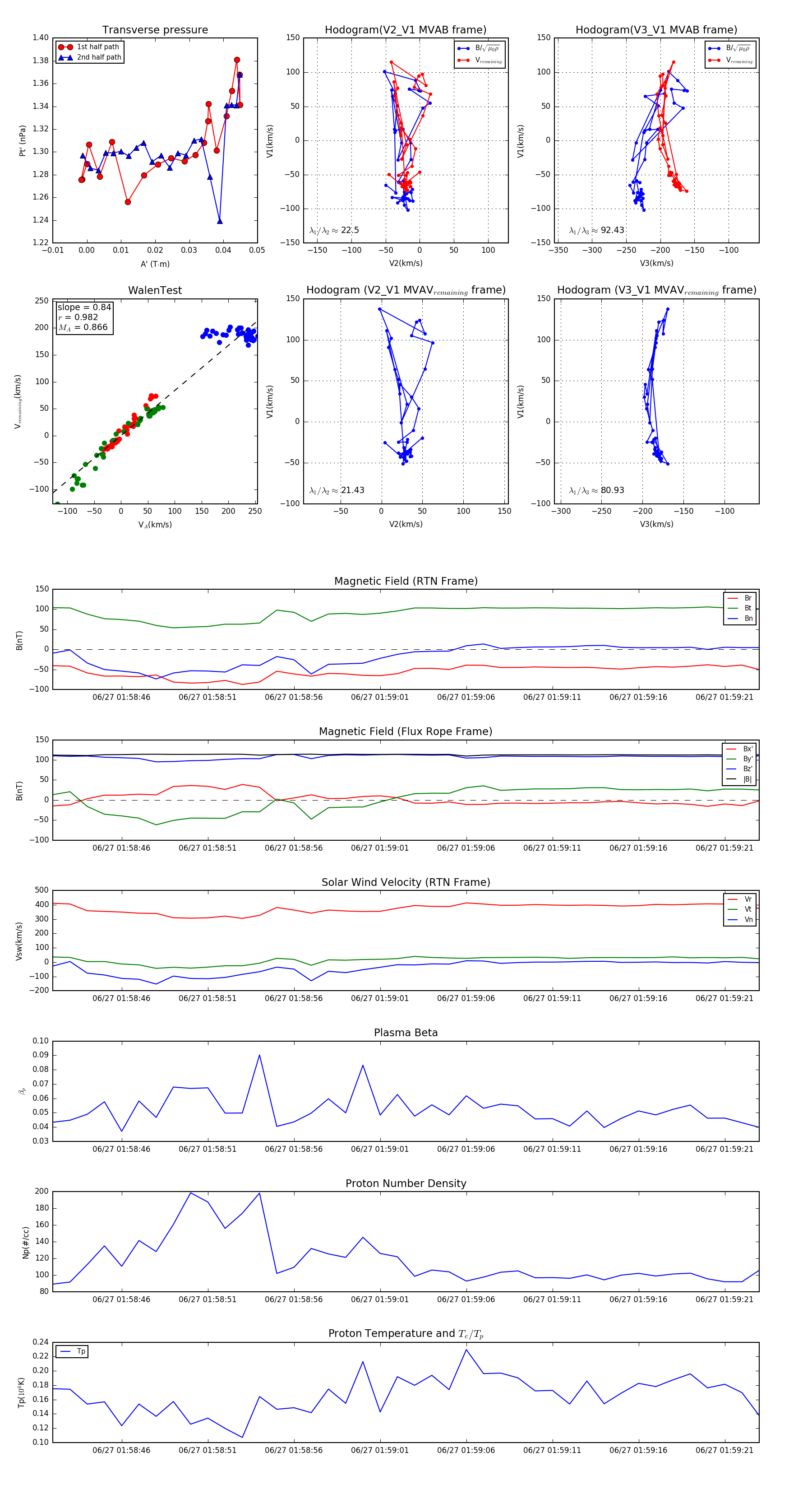
Flux Rope in 2024

Flux Rope Event 2024-06-27 01:58:42 ~ 2024-06-27 01:59:23 (42 seconds)


plot