HOME   LIST
‹–   –›

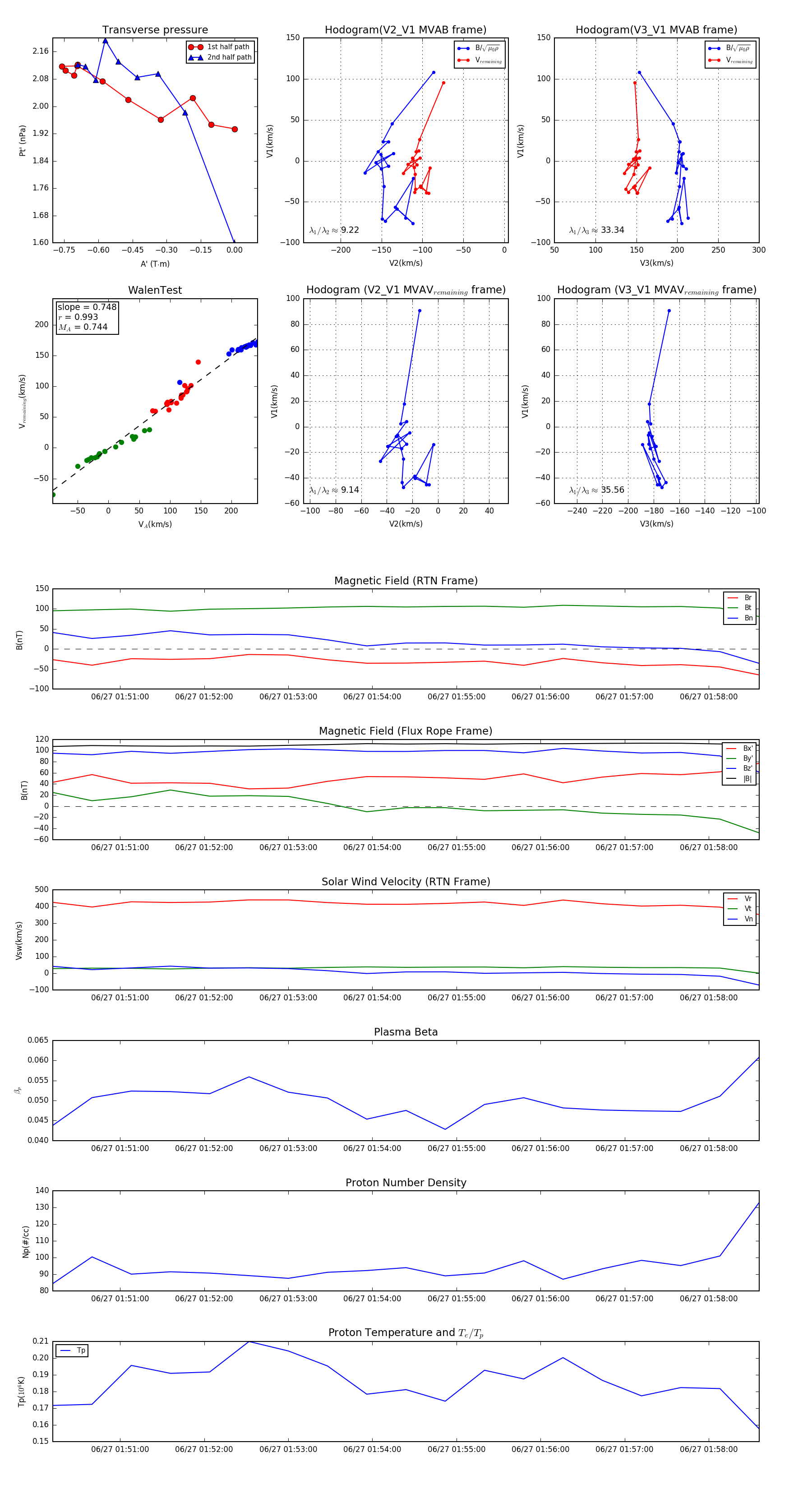
Flux Rope in 2024

Flux Rope Event 2024-06-27 01:50:12 ~ 2024-06-27 01:58:36 (505 seconds)


plot