HOME   LIST
‹–   –›

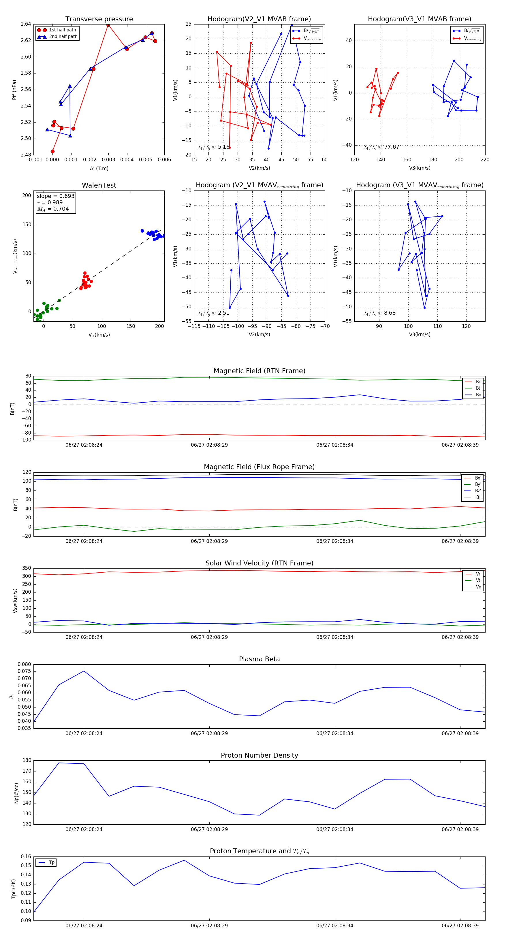
Flux Rope in 2024

Flux Rope Event 2024-06-27 02:08:22 ~ 2024-06-27 02:08:40 (19 seconds)


plot