HOME   LIST
‹–   –›

Flux Rope in 2024

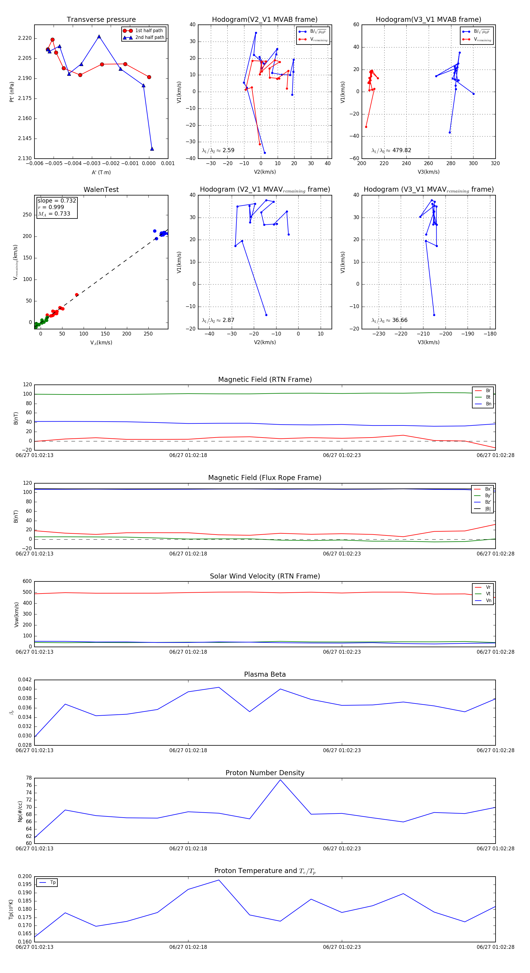
Flux Rope Event 2024-06-27 01:02:13 ~ 2024-06-27 01:02:28 (16 seconds)


plot