HOME   LIST
‹–   –›

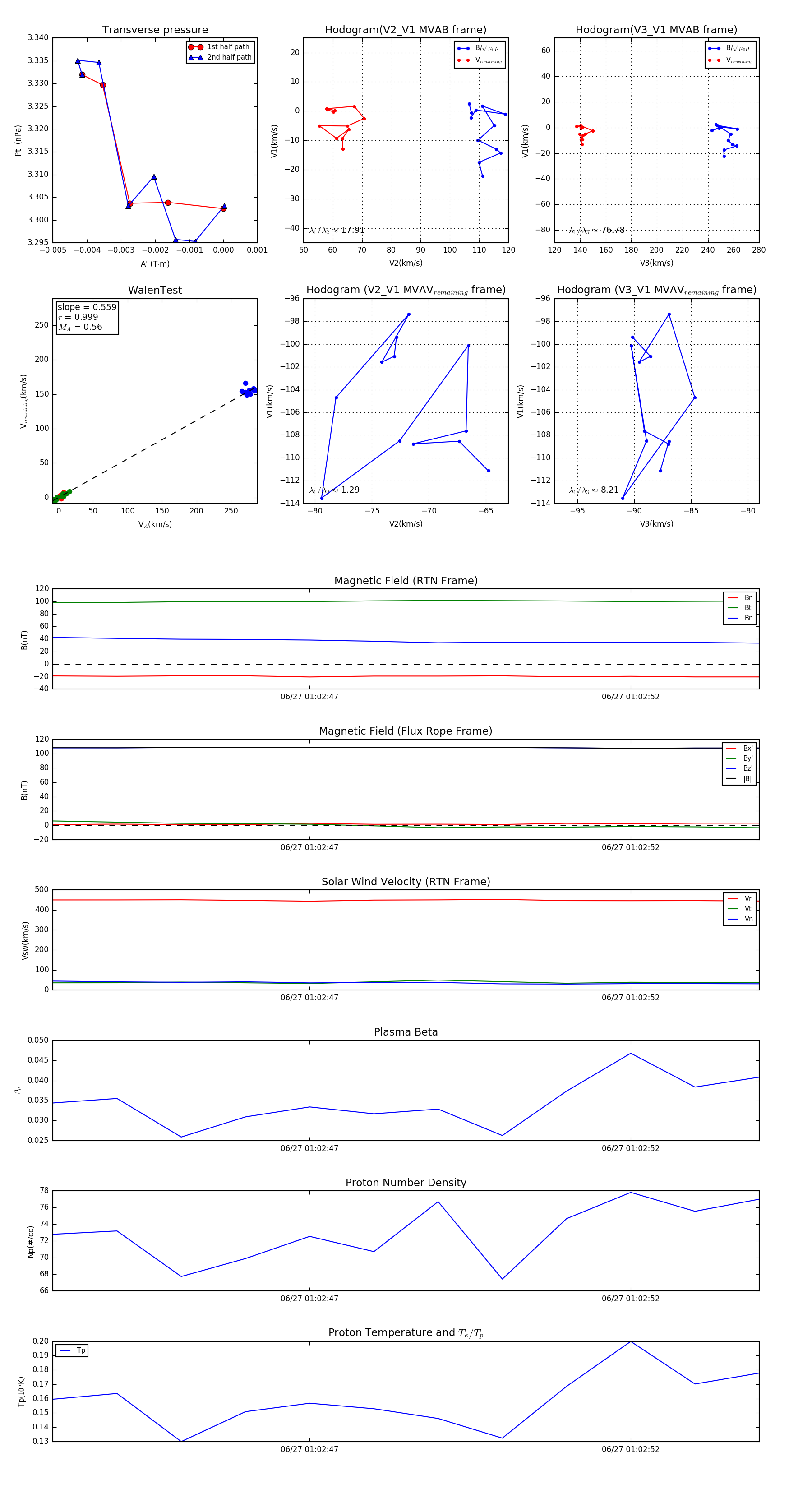
Flux Rope in 2024

Flux Rope Event 2024-06-27 01:02:43 ~ 2024-06-27 01:02:54 (12 seconds)


plot