HOME   LIST
‹–   –›

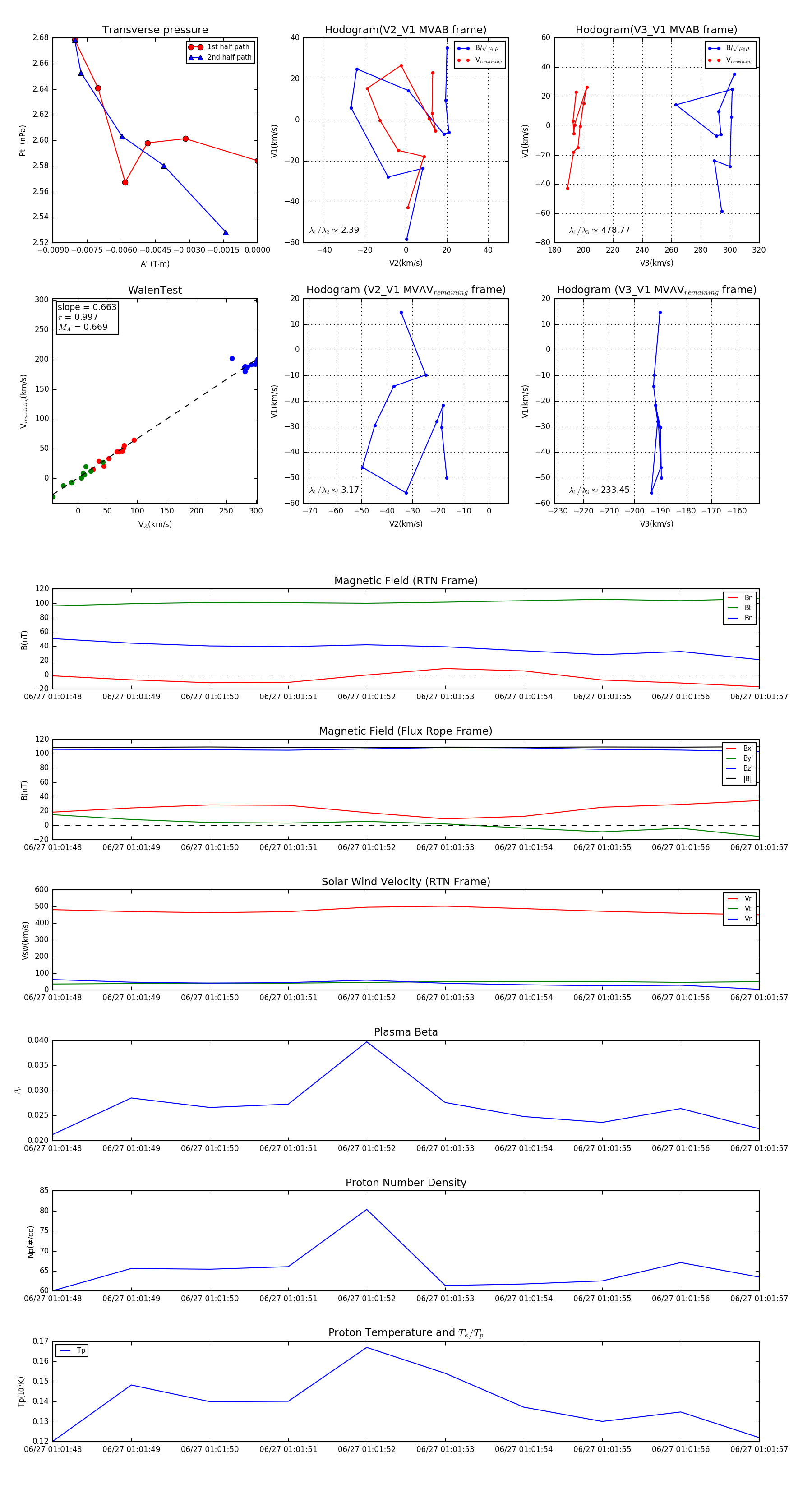
Flux Rope in 2024

Flux Rope Event 2024-06-27 01:01:48 ~ 2024-06-27 01:01:57 (10 seconds)


plot