HOME   LIST
‹–   –›

Flux Rope in 2024

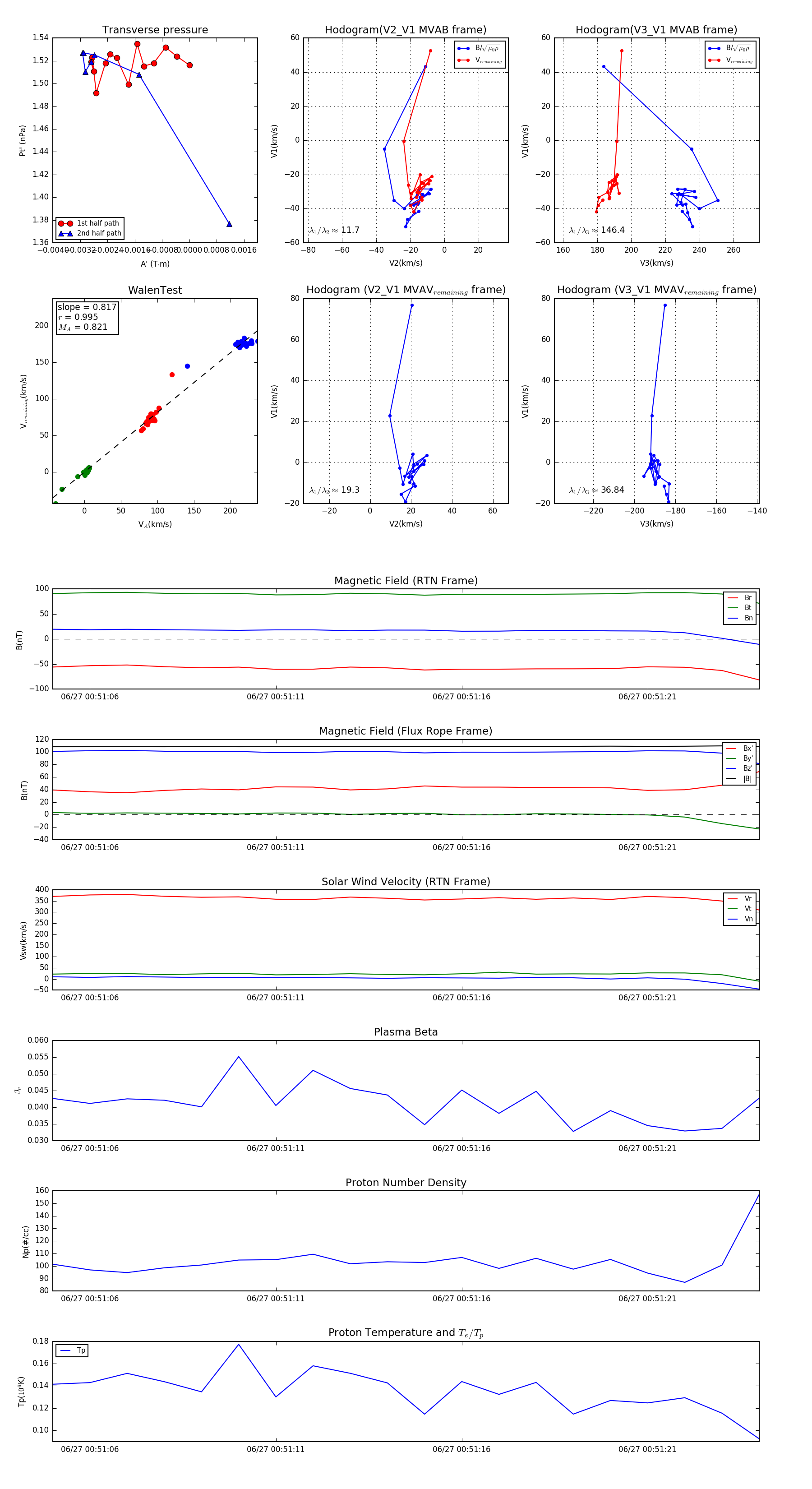
Flux Rope Event 2024-06-27 00:51:05 ~ 2024-06-27 00:51:24 (20 seconds)


plot