HOME   LIST
‹–   –›

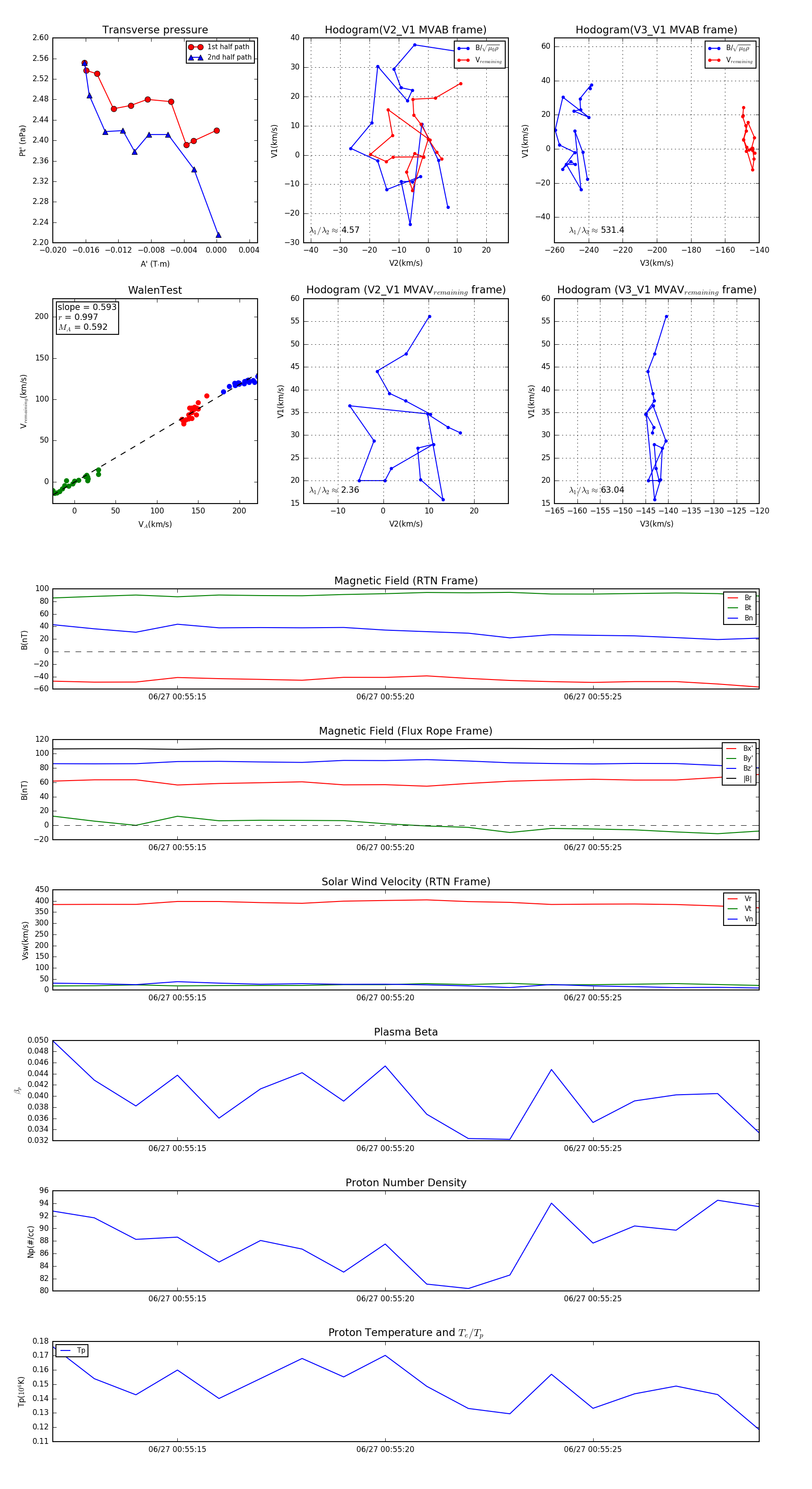
Flux Rope in 2024

Flux Rope Event 2024-06-27 00:55:12 ~ 2024-06-27 00:55:29 (18 seconds)


plot