HOME   LIST
‹–   –›

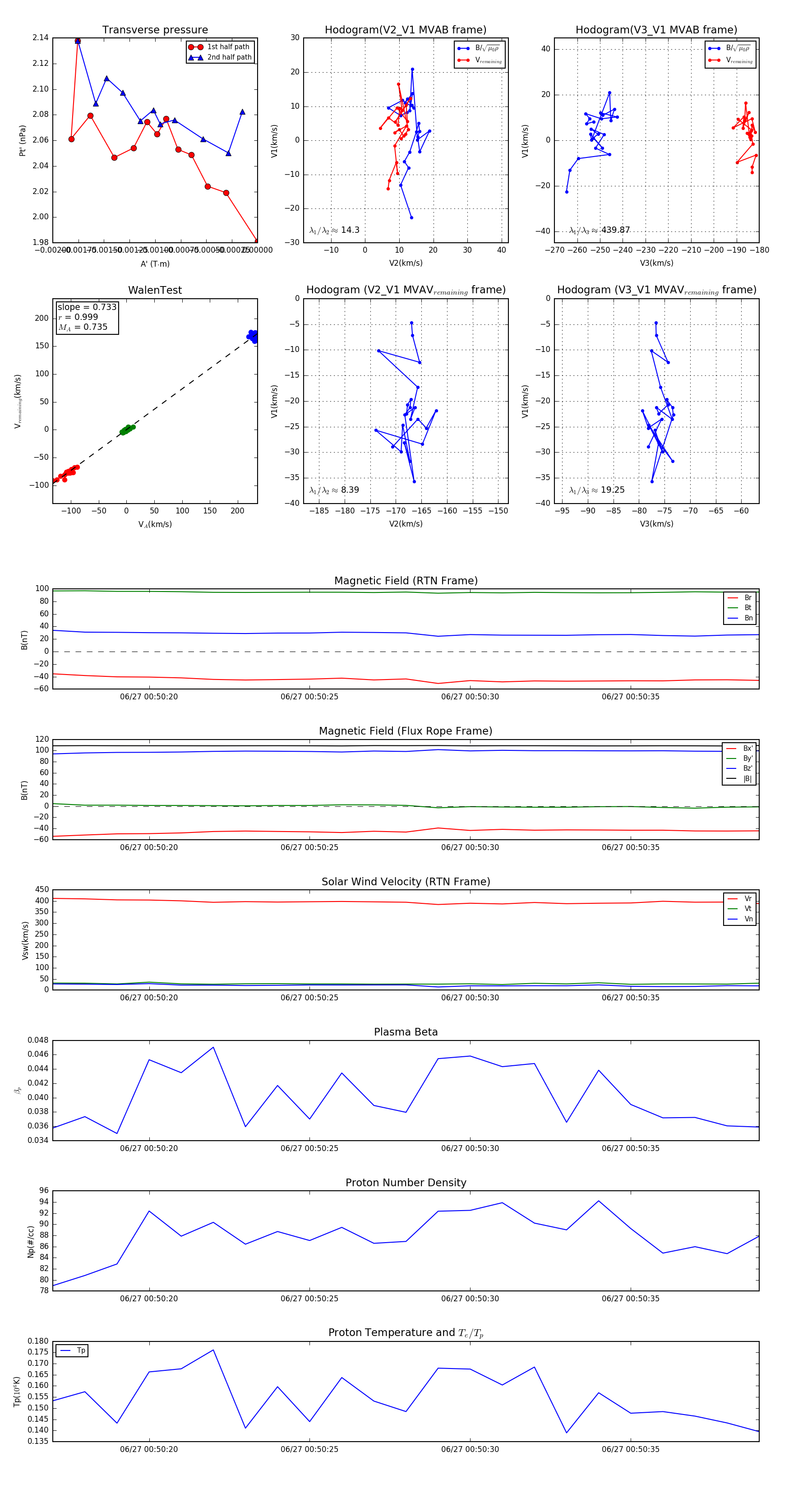
Flux Rope in 2024

Flux Rope Event 2024-06-27 00:50:17 ~ 2024-06-27 00:50:39 (23 seconds)


plot