HOME   LIST
‹–   –›

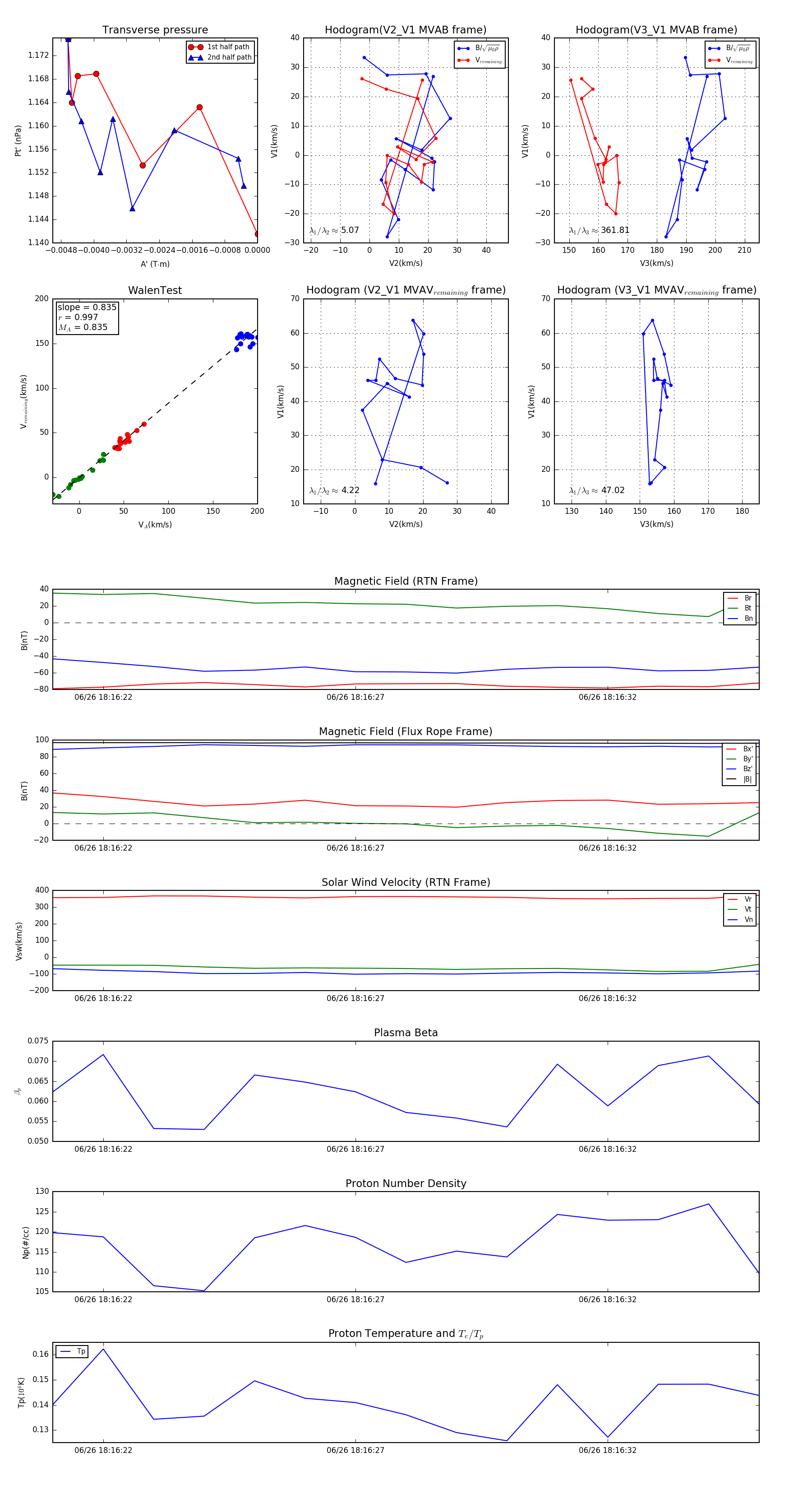
Flux Rope in 2024

Flux Rope Event 2024-06-26 18:16:21 ~ 2024-06-26 18:16:35 (15 seconds)


plot