HOME   LIST
‹–   –›

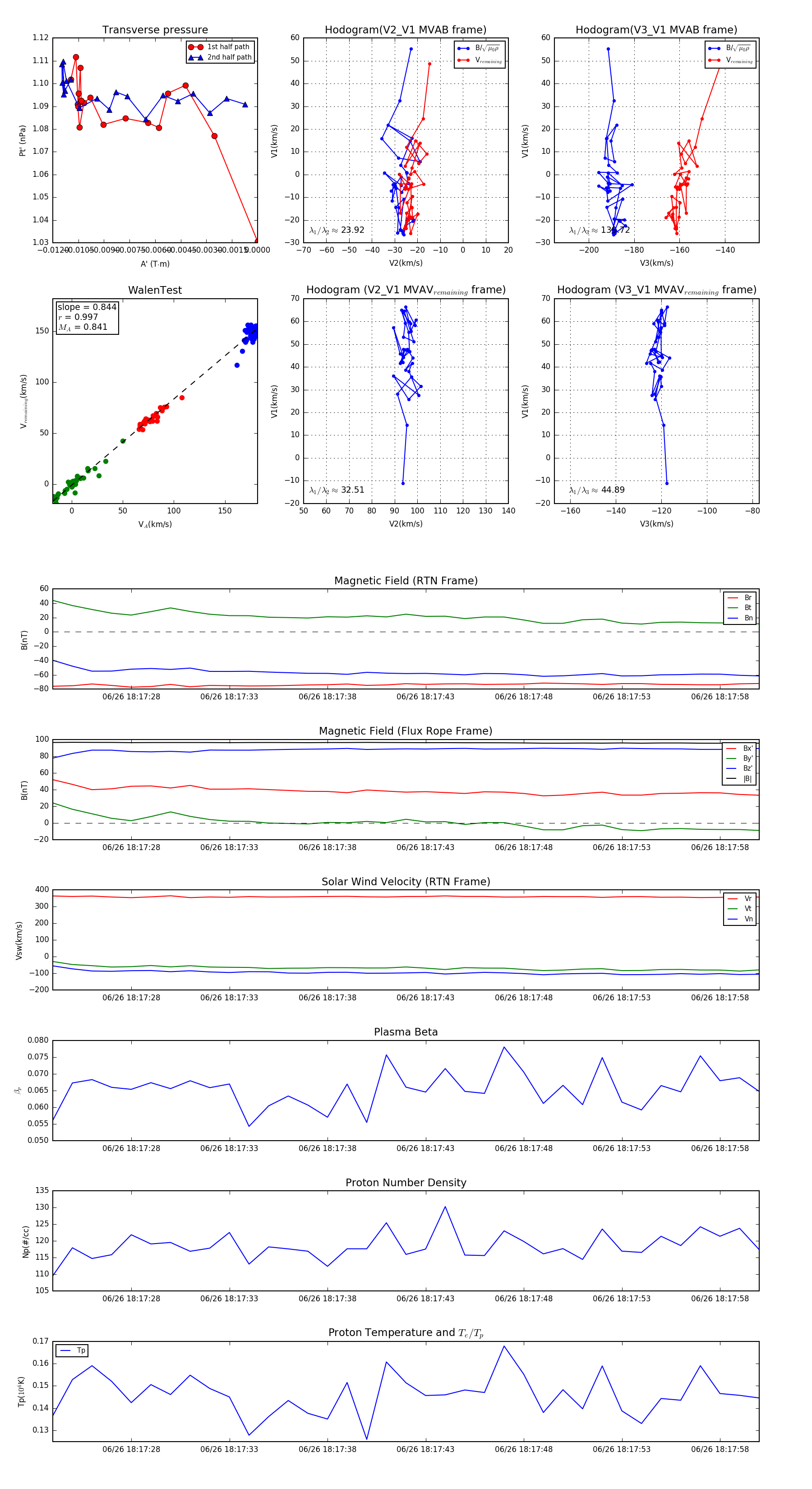
Flux Rope in 2024

Flux Rope Event 2024-06-26 18:17:24 ~ 2024-06-26 18:18:00 (37 seconds)


plot