HOME   LIST
‹–   –›

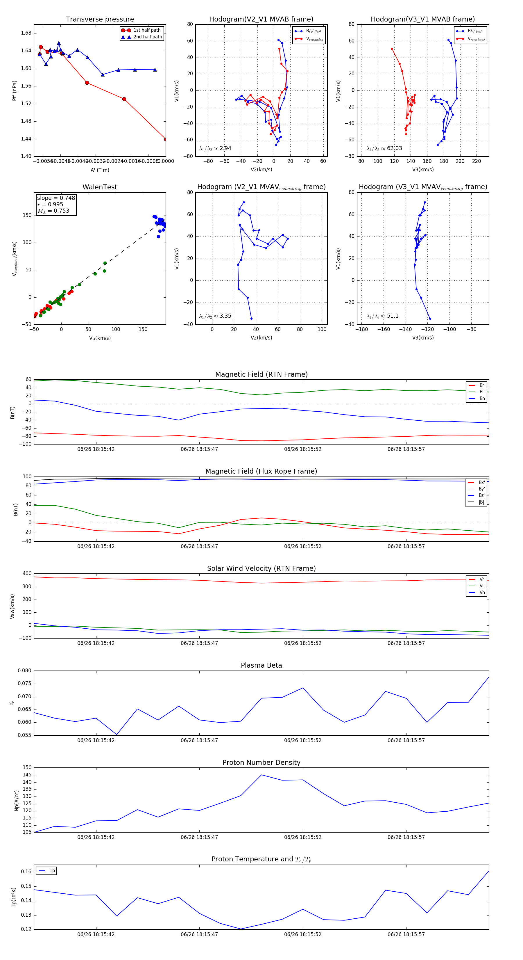
Flux Rope in 2024

Flux Rope Event 2024-06-26 18:15:39 ~ 2024-06-26 18:16:01 (23 seconds)


plot