HOME   LIST
‹–   –›

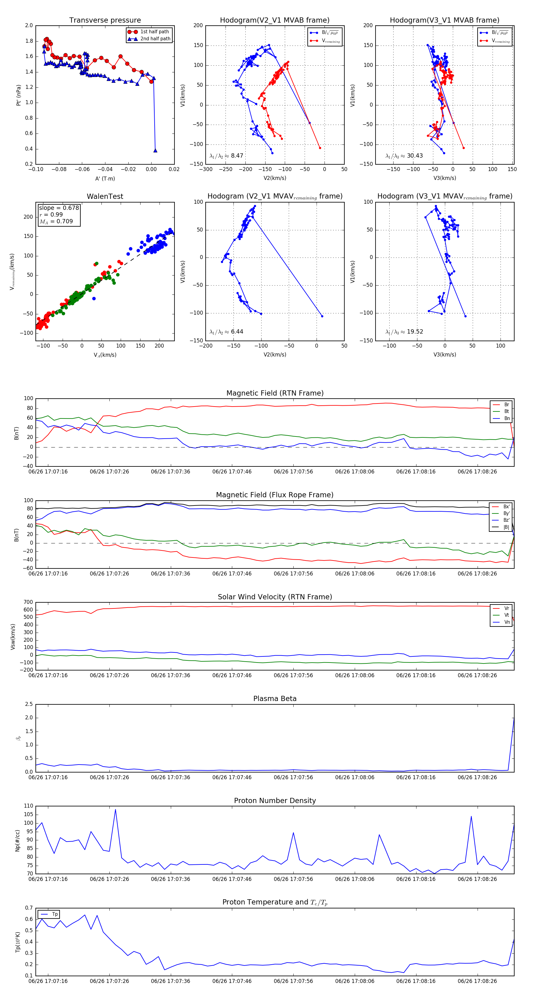
Flux Rope in 2024

Flux Rope Event 2024-06-26 17:07:14 ~ 2024-06-26 17:08:32 (79 seconds)


plot