HOME   LIST
‹–   –›

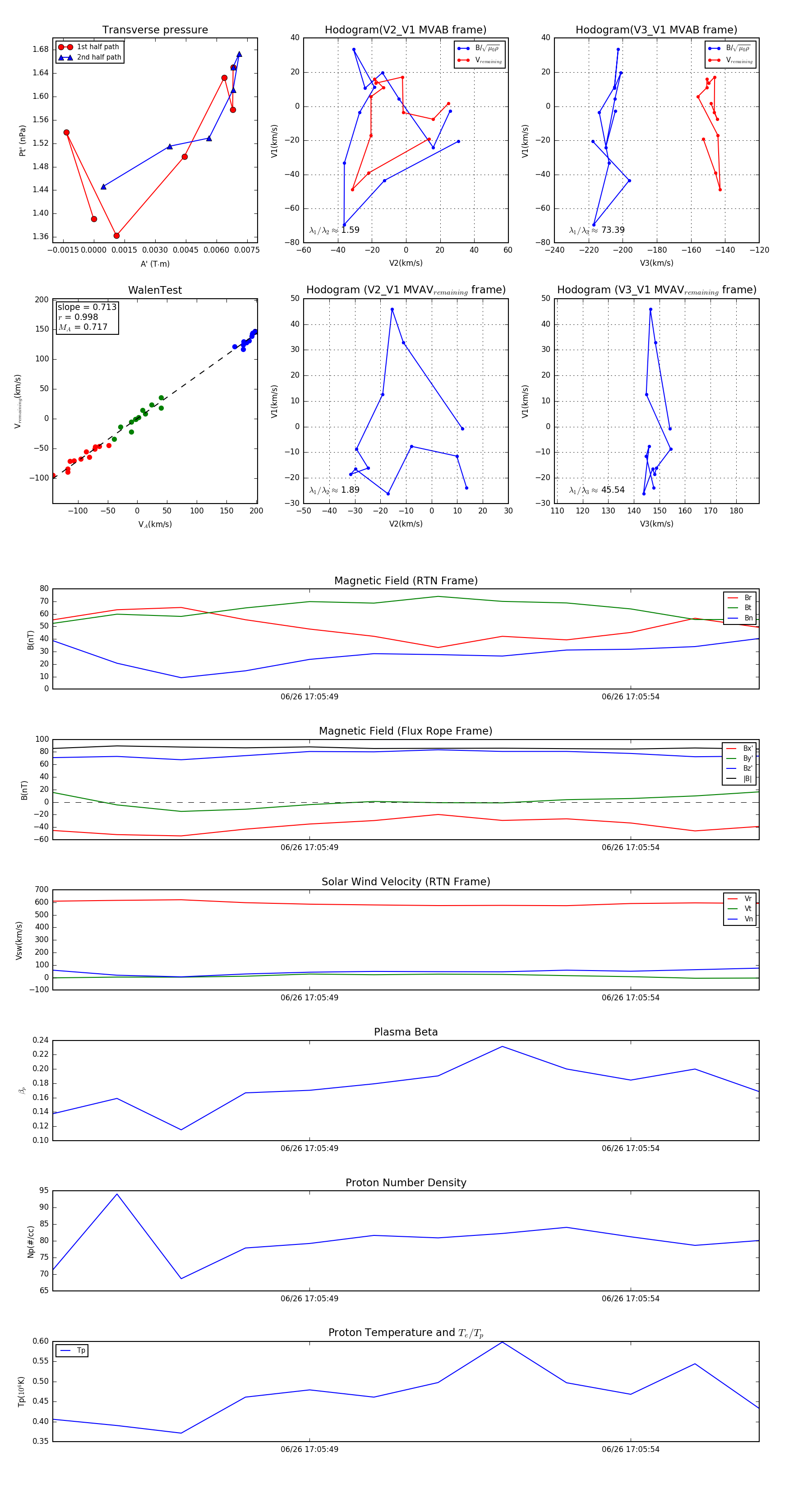
Flux Rope in 2024

Flux Rope Event 2024-06-26 17:05:45 ~ 2024-06-26 17:05:56 (12 seconds)


plot