HOME   LIST
‹–   –›

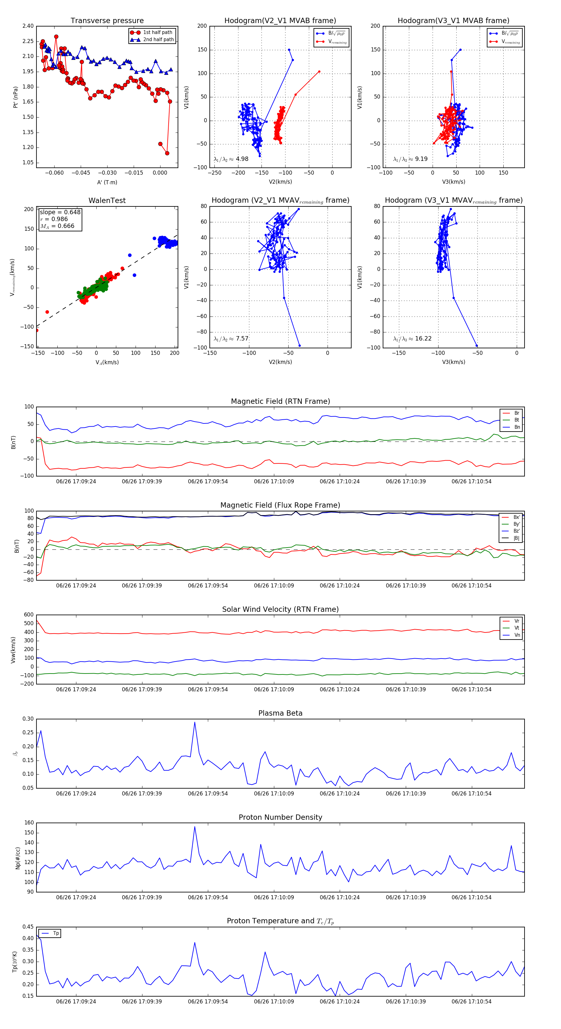
Flux Rope in 2024

Flux Rope Event 2024-06-26 17:09:15 ~ 2024-06-26 17:11:06 (112 seconds)


plot