HOME   LIST
‹–   –›

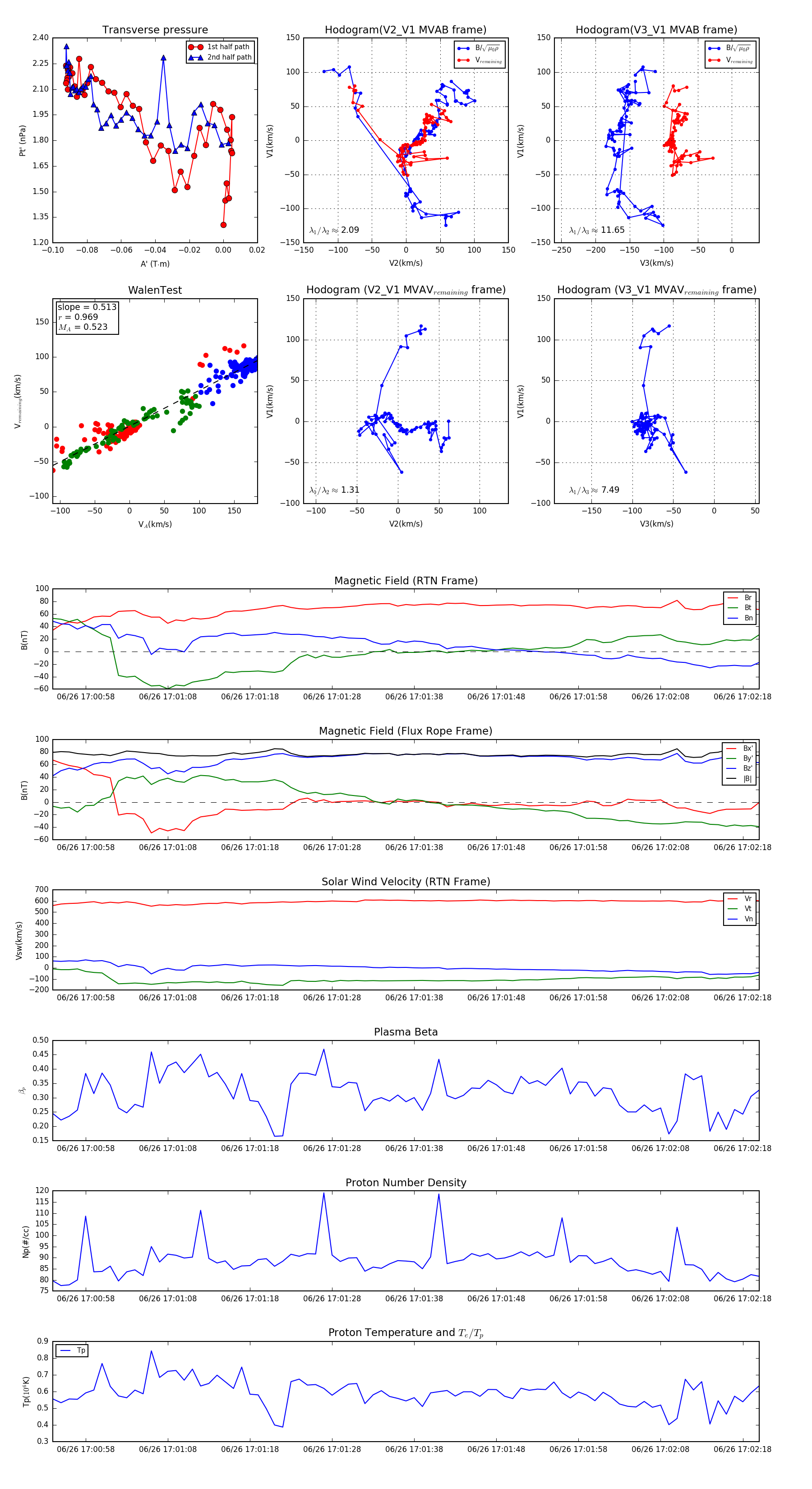
Flux Rope in 2024

Flux Rope Event 2024-06-26 17:00:54 ~ 2024-06-26 17:02:20 (87 seconds)


plot