HOME   LIST
‹–   –›

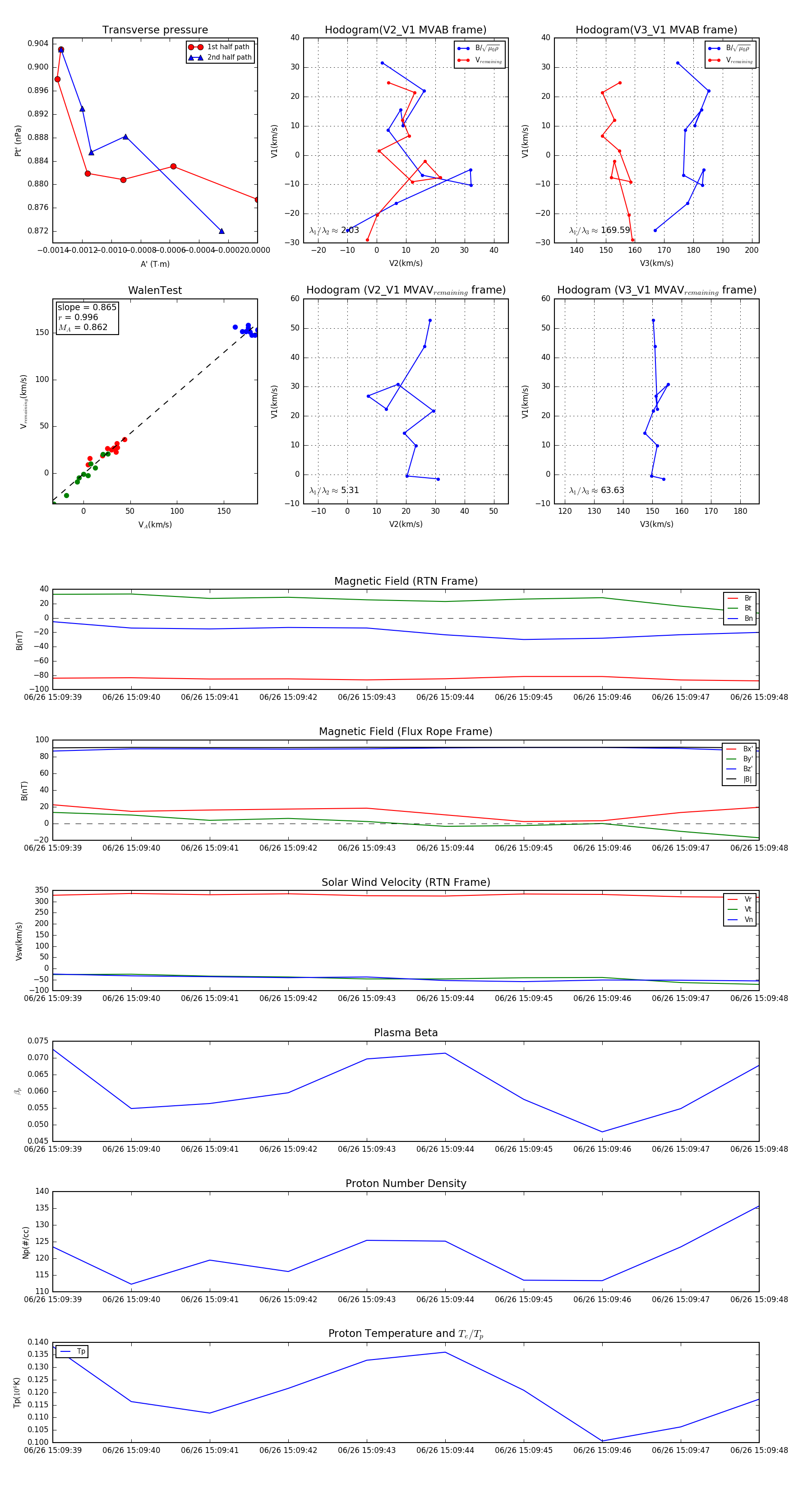
Flux Rope in 2024

Flux Rope Event 2024-06-26 15:09:39 ~ 2024-06-26 15:09:48 (10 seconds)


plot