HOME   LIST
‹–   –›

Flux Rope in 2024

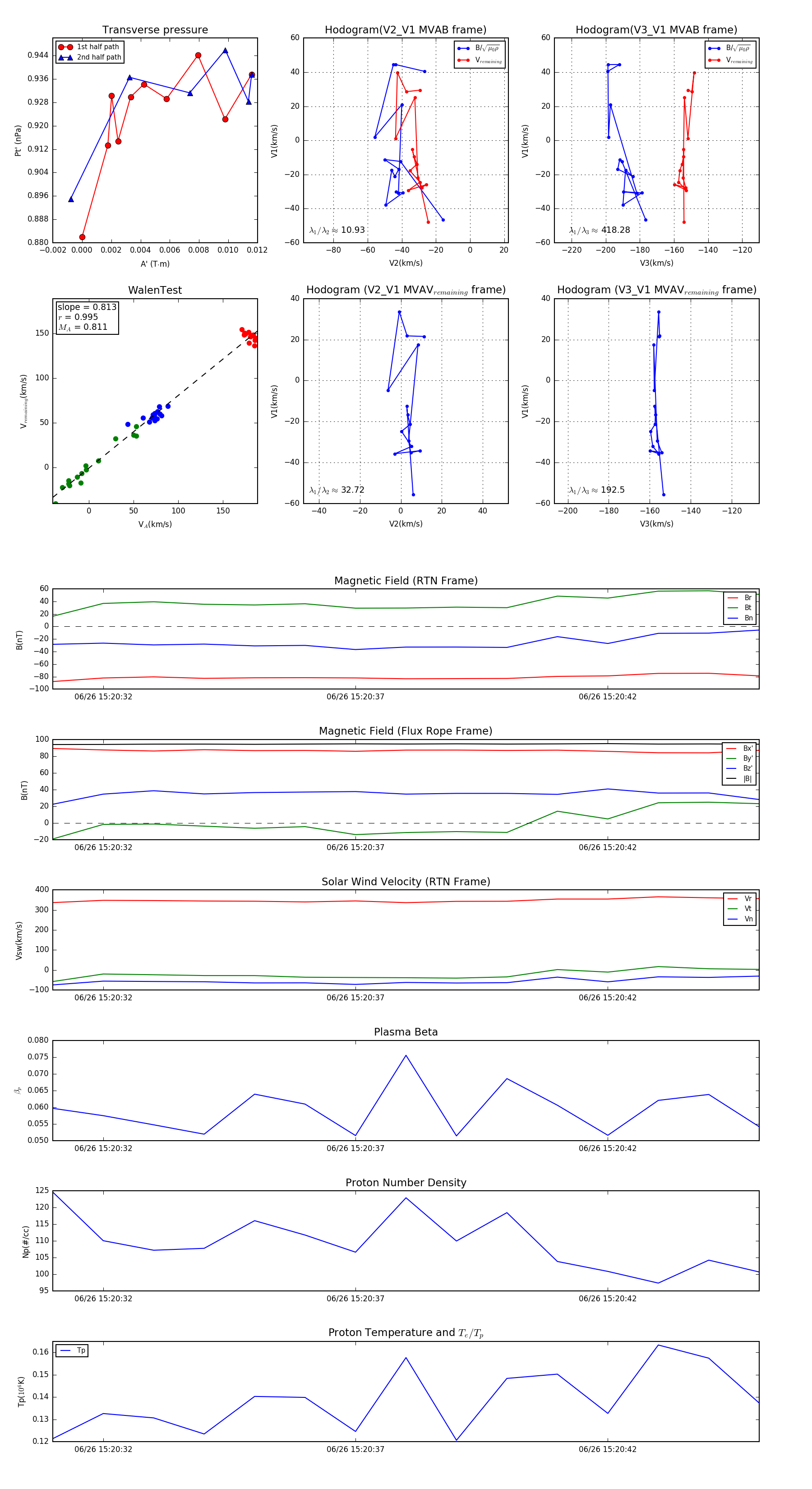
Flux Rope Event 2024-06-26 15:20:31 ~ 2024-06-26 15:20:45 (15 seconds)


plot