HOME   LIST
‹–   –›

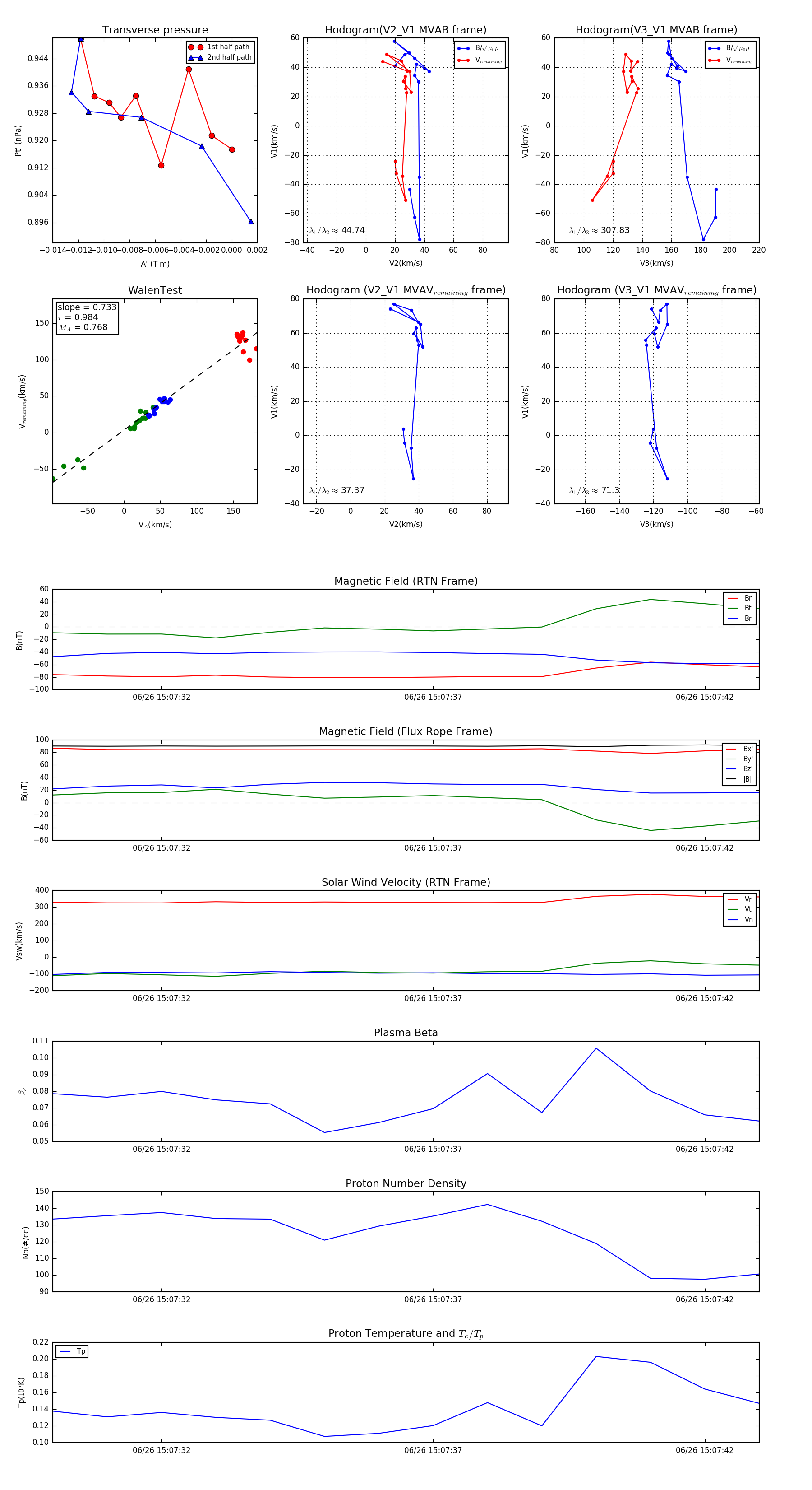
Flux Rope in 2024

Flux Rope Event 2024-06-26 15:07:30 ~ 2024-06-26 15:07:43 (14 seconds)


plot