HOME   LIST
‹–   –›

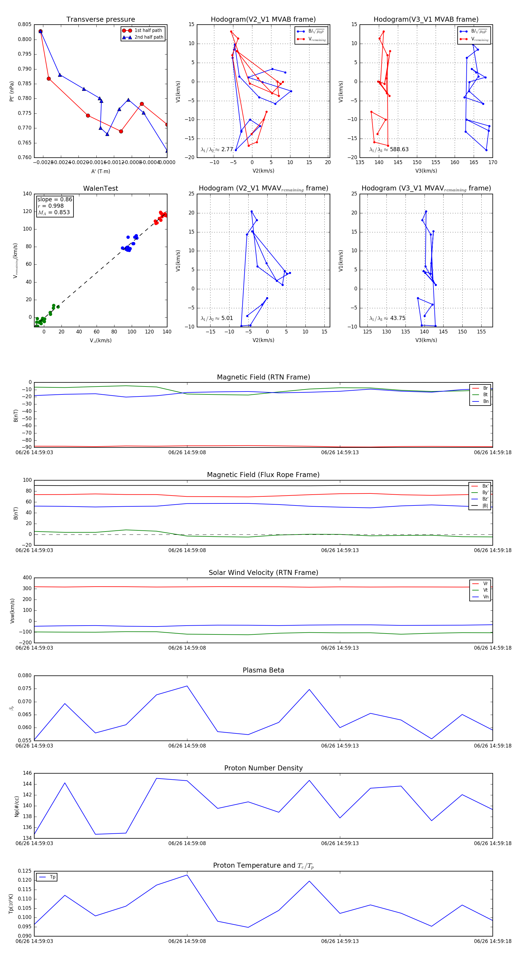
Flux Rope in 2024

Flux Rope Event 2024-06-26 14:59:03 ~ 2024-06-26 14:59:18 (16 seconds)


plot