HOME   LIST
‹–   –›

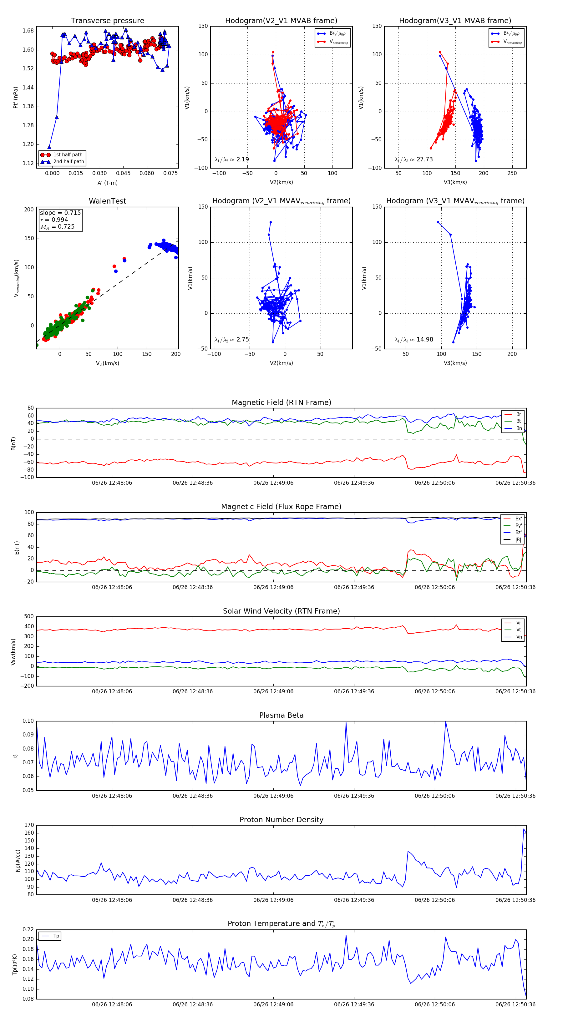
Flux Rope in 2024

Flux Rope Event 2024-06-26 12:47:38 ~ 2024-06-26 12:50:40 (183 seconds)


plot