HOME   LIST
‹–   –›

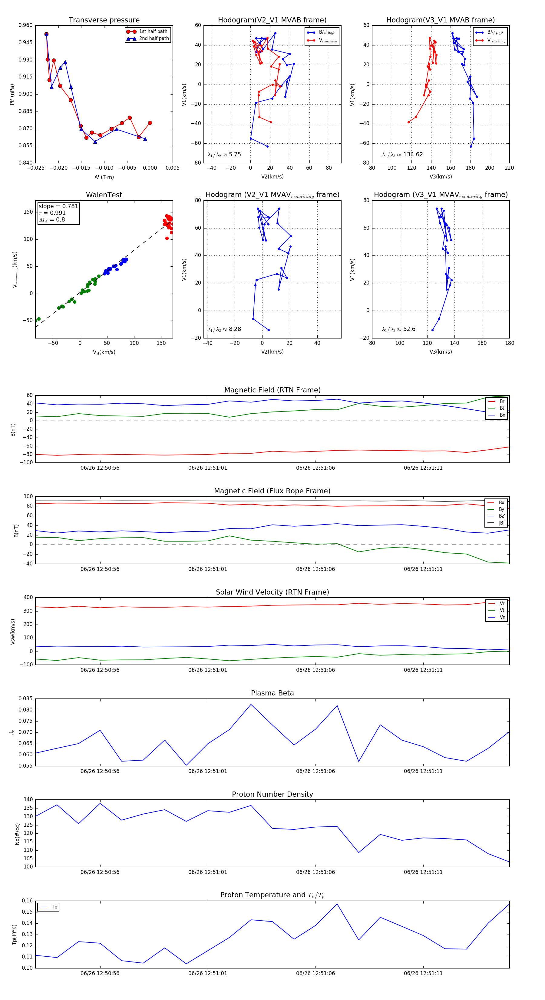
Flux Rope in 2024

Flux Rope Event 2024-06-26 12:50:53 ~ 2024-06-26 12:51:15 (23 seconds)


plot