HOME   LIST
‹–   –›

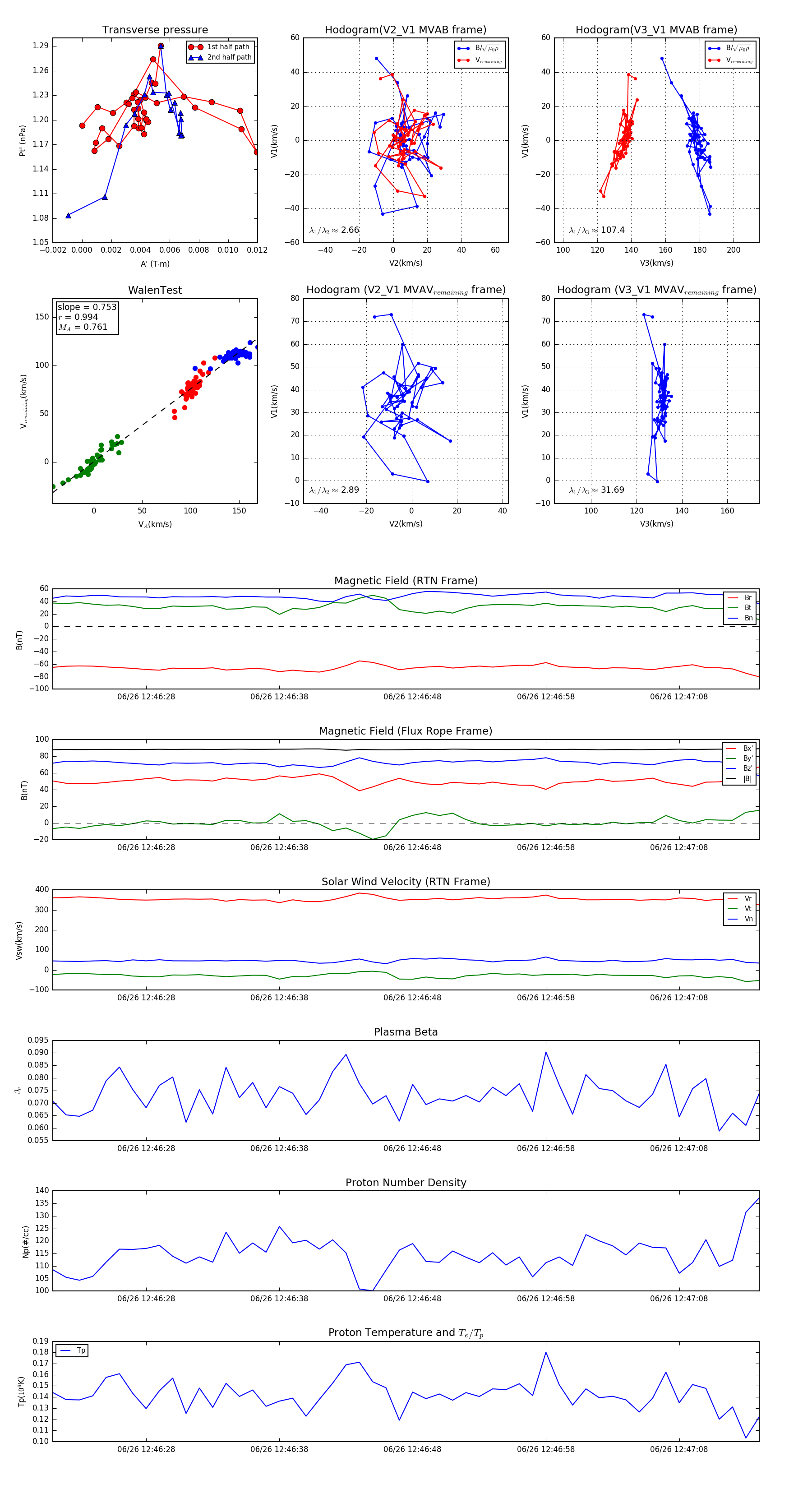
Flux Rope in 2024

Flux Rope Event 2024-06-26 12:46:21 ~ 2024-06-26 12:47:14 (54 seconds)


plot