HOME   LIST
‹–   –›

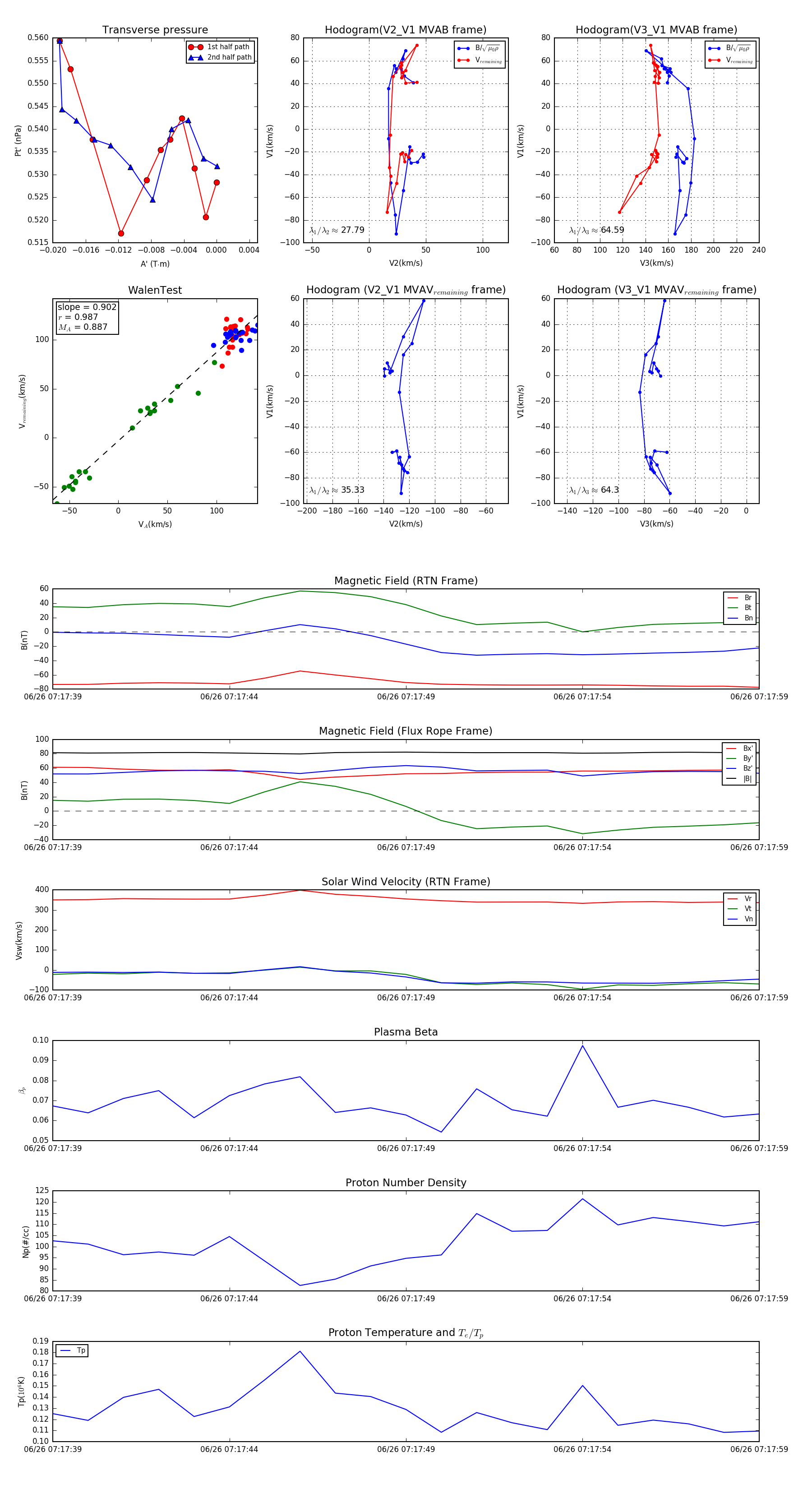
Flux Rope in 2024

Flux Rope Event 2024-06-26 07:17:39 ~ 2024-06-26 07:17:59 (21 seconds)


plot