HOME   LIST
‹–   –›

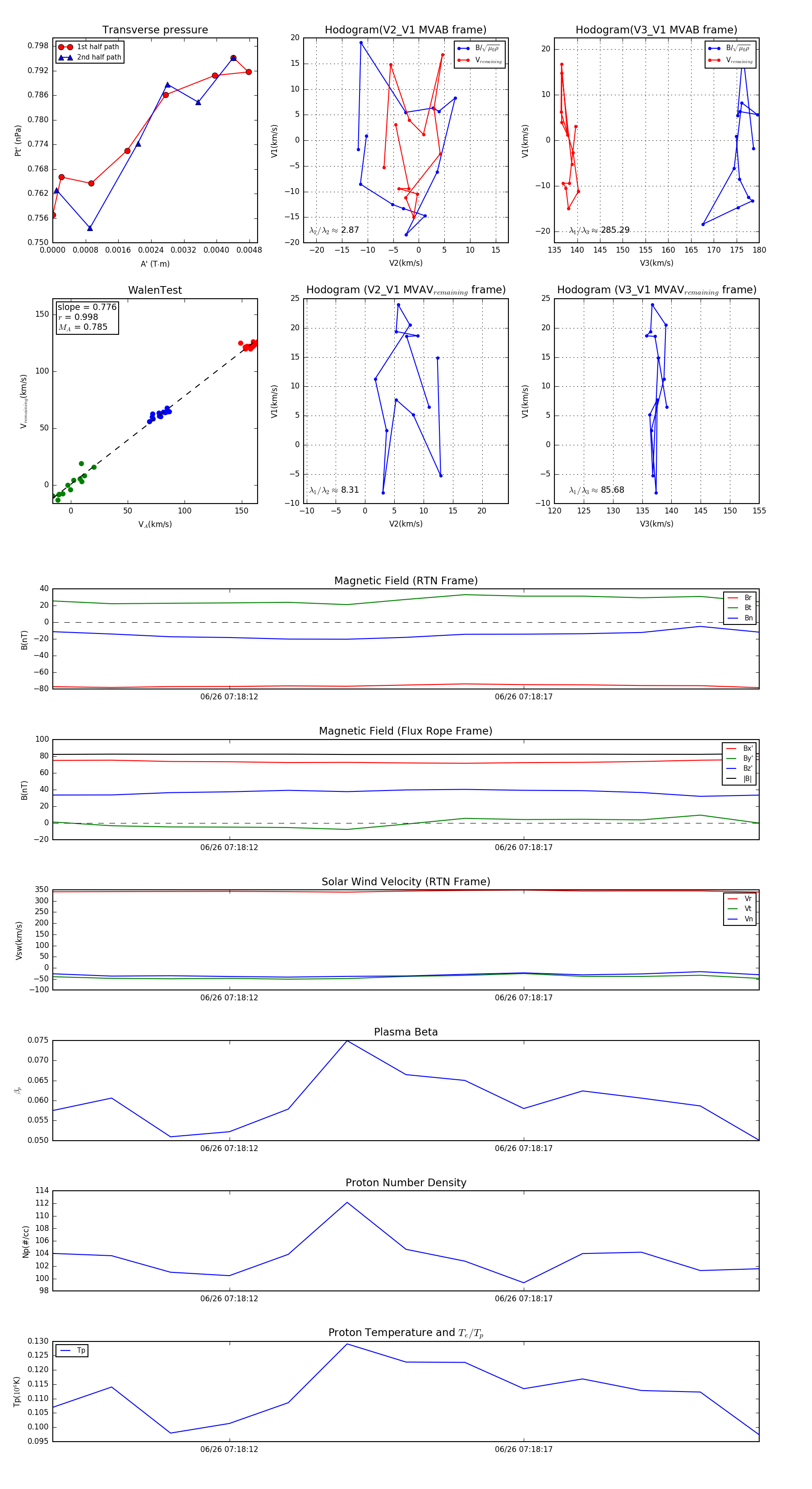
Flux Rope in 2024

Flux Rope Event 2024-06-26 07:18:09 ~ 2024-06-26 07:18:21 (13 seconds)


plot