HOME   LIST
‹–   –›

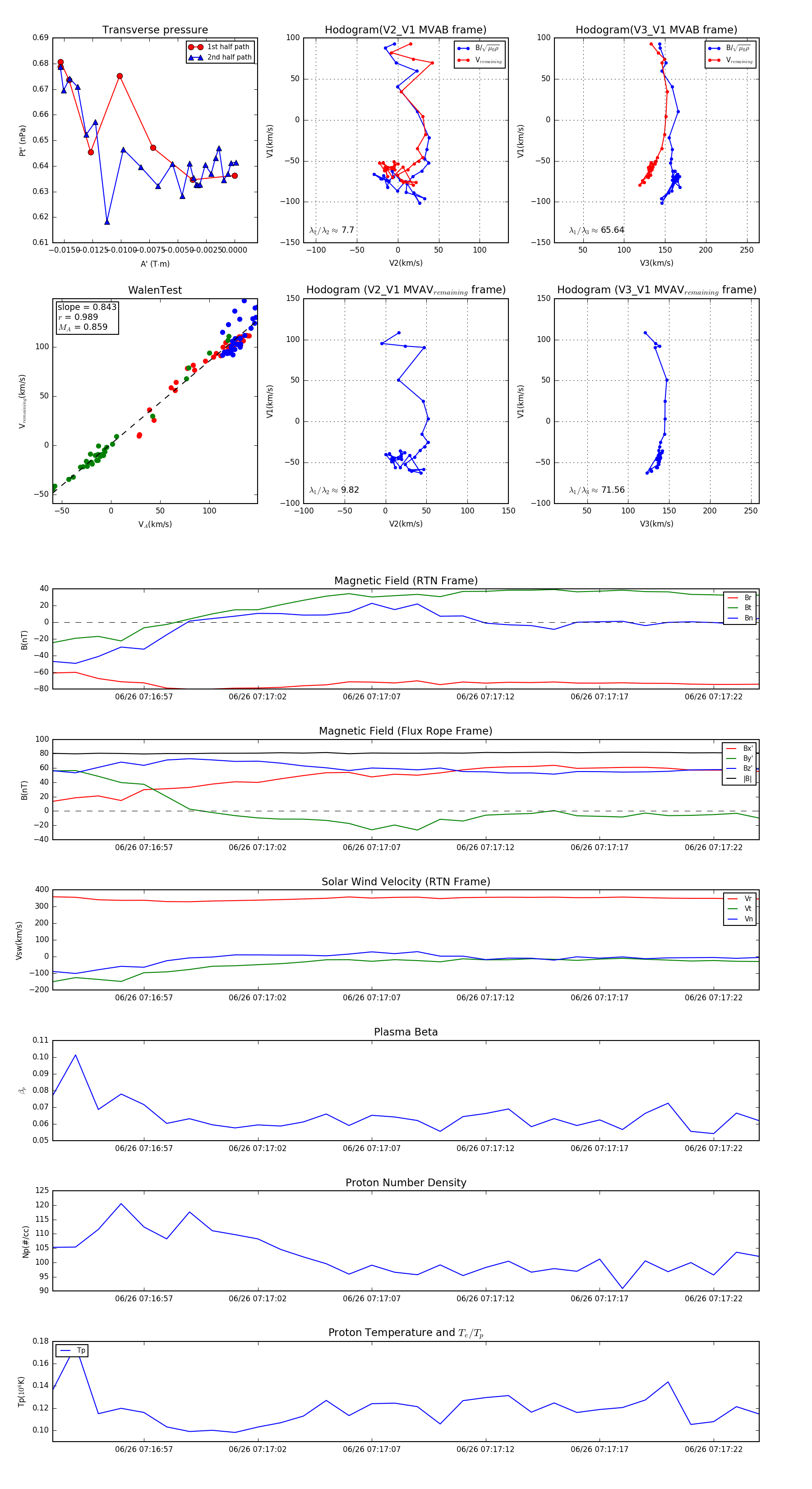
Flux Rope in 2024

Flux Rope Event 2024-06-26 07:16:53 ~ 2024-06-26 07:17:24 (32 seconds)


plot