HOME   LIST
‹–   –›

Flux Rope in 2024

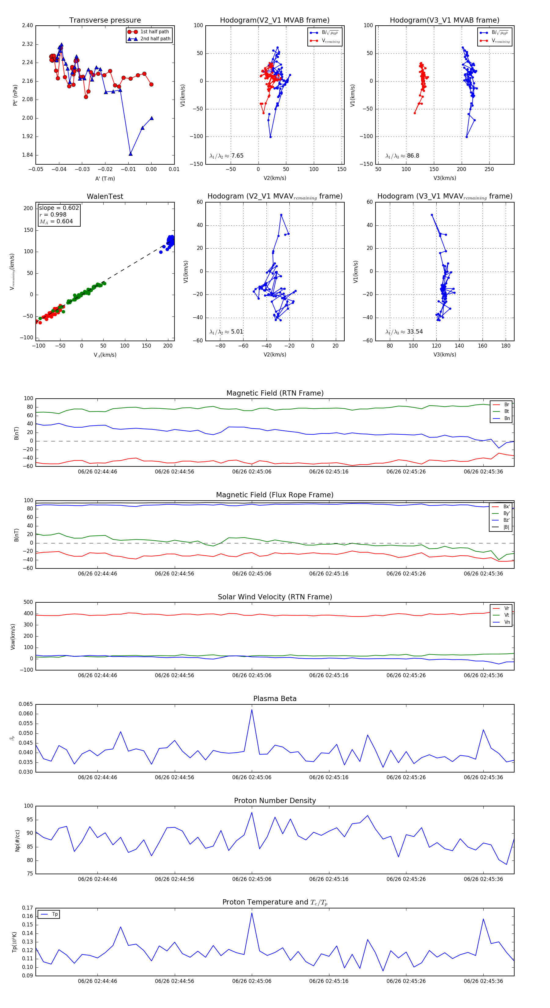
Flux Rope Event 2024-06-26 02:44:38 ~ 2024-06-26 02:45:40 (63 seconds)


plot