HOME   LIST
‹–   –›

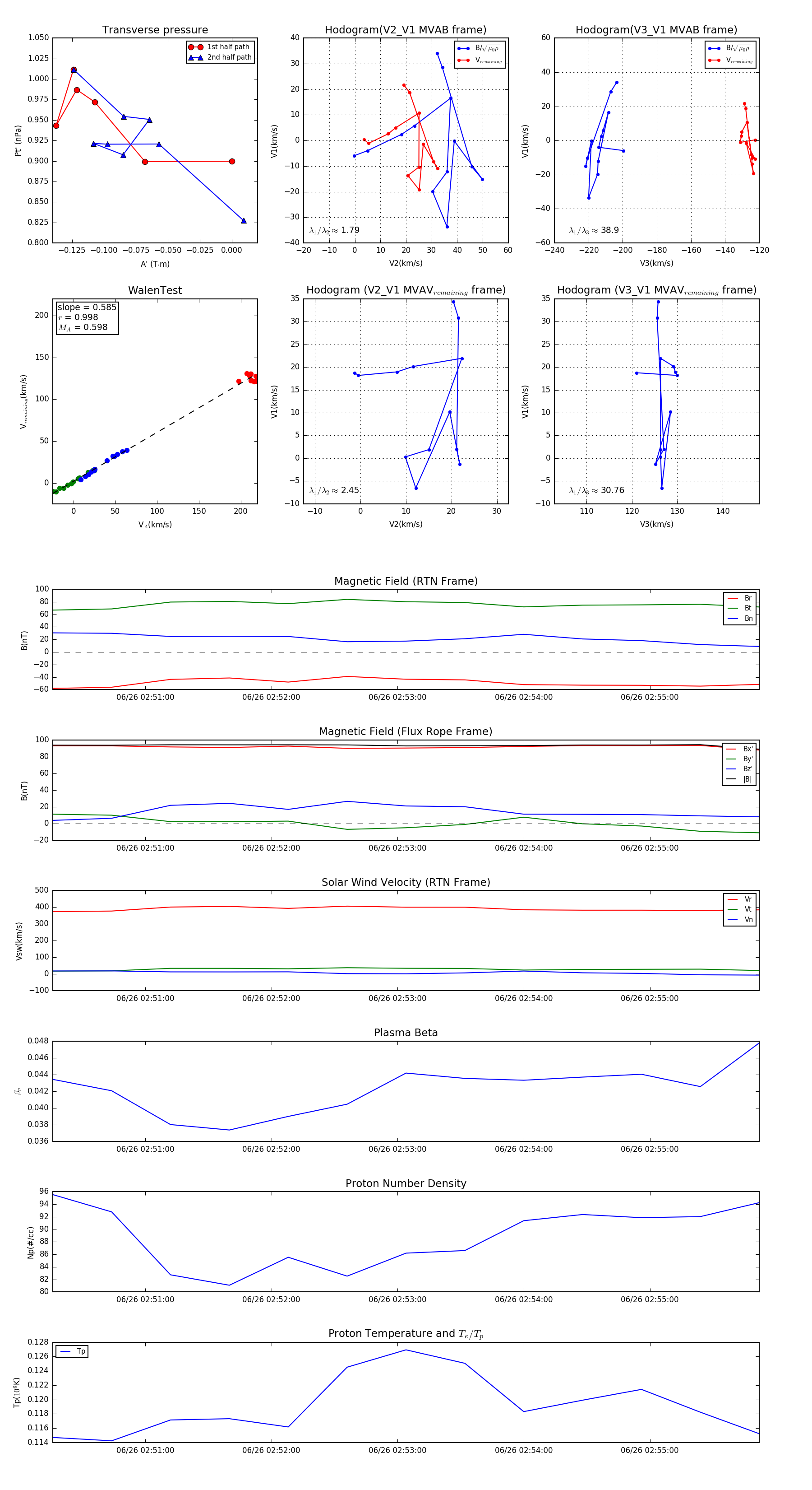
Flux Rope in 2024

Flux Rope Event 2024-06-26 02:50:16 ~ 2024-06-26 02:55:52 (337 seconds)


plot