HOME   LIST
‹–   –›

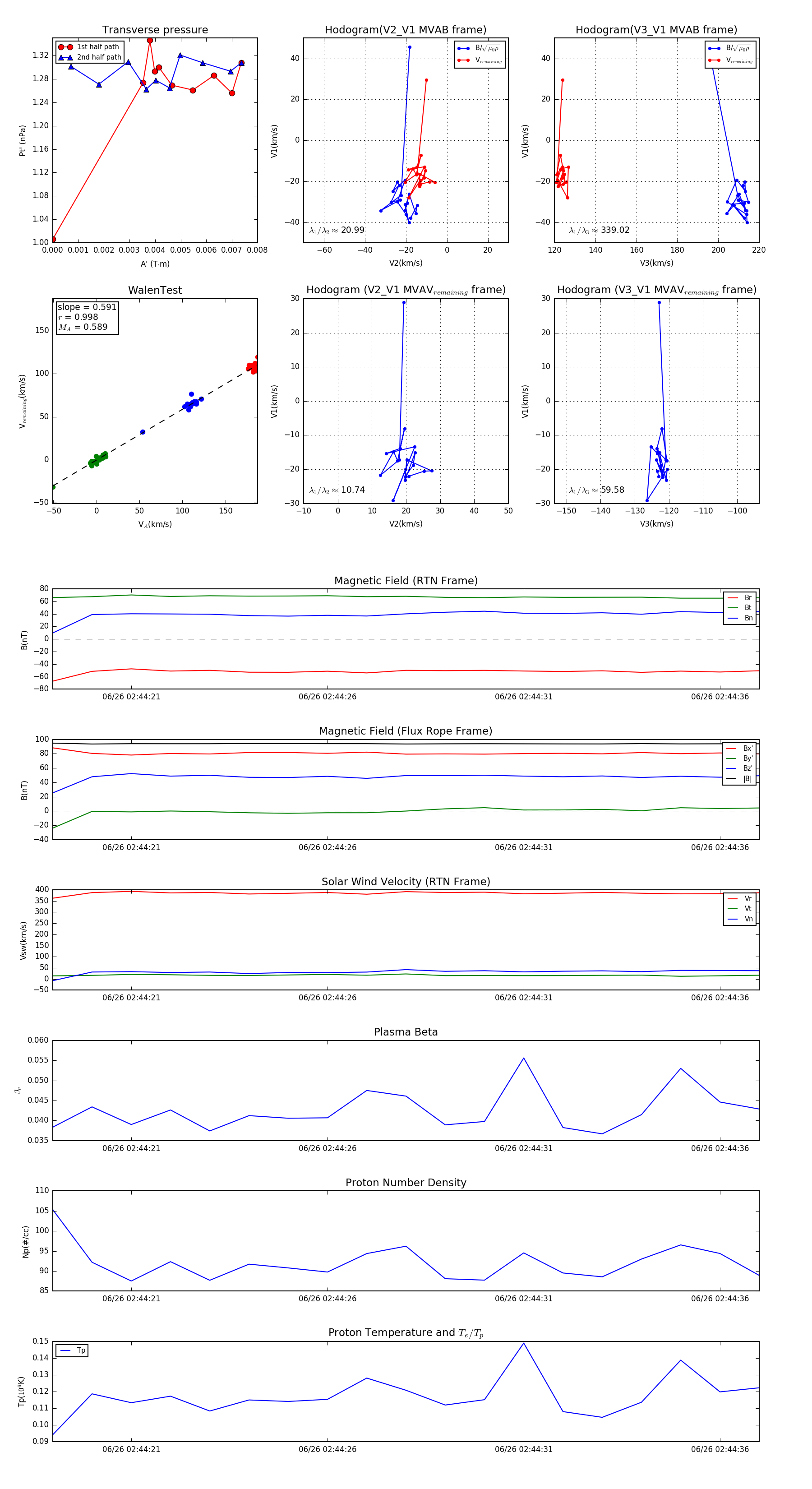
Flux Rope in 2024

Flux Rope Event 2024-06-26 02:44:19 ~ 2024-06-26 02:44:37 (19 seconds)


plot