HOME   LIST
‹–   –›

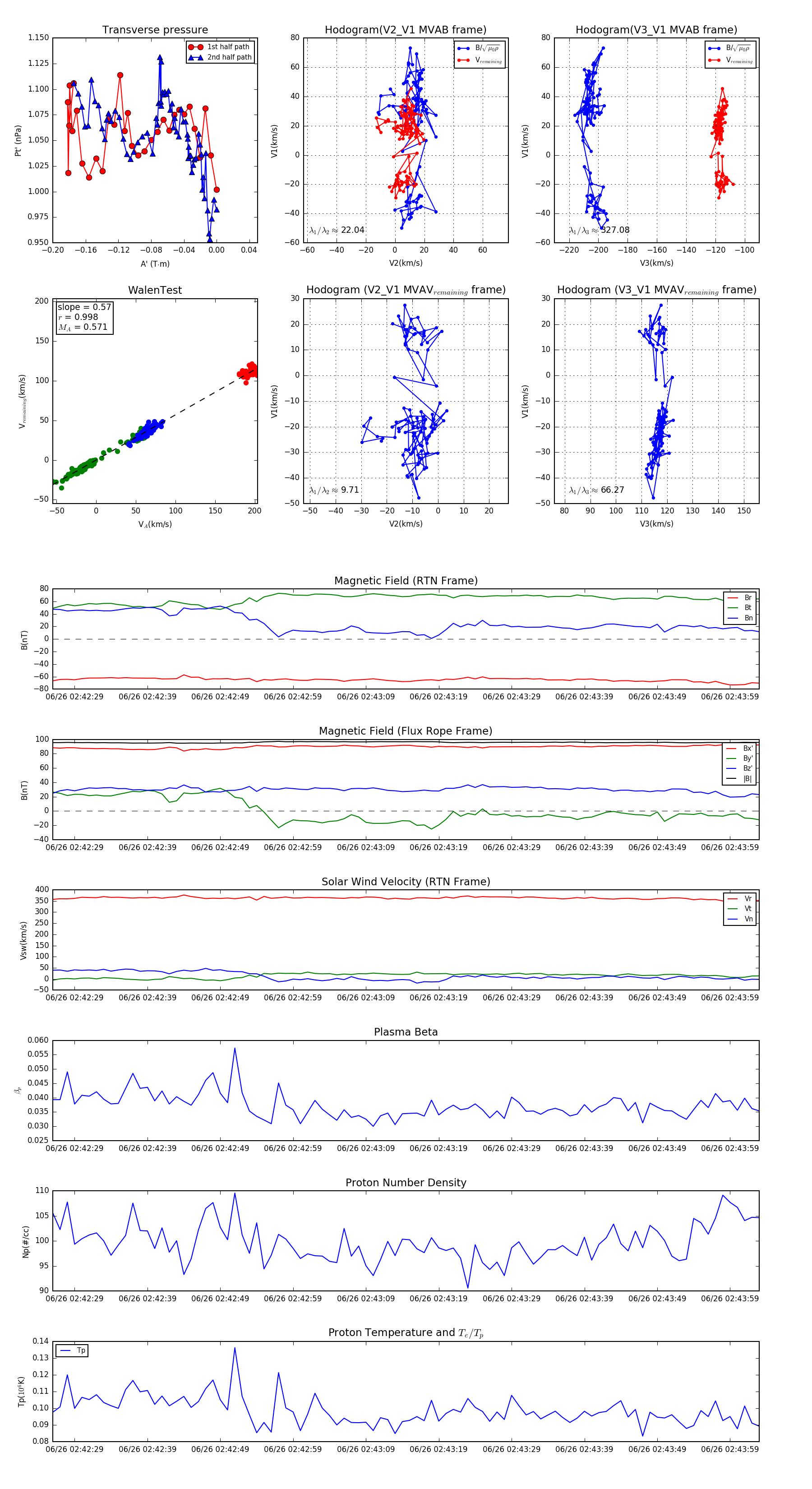
Flux Rope in 2024

Flux Rope Event 2024-06-26 02:42:26 ~ 2024-06-26 02:44:03 (98 seconds)


plot