HOME   LIST
‹–   –›

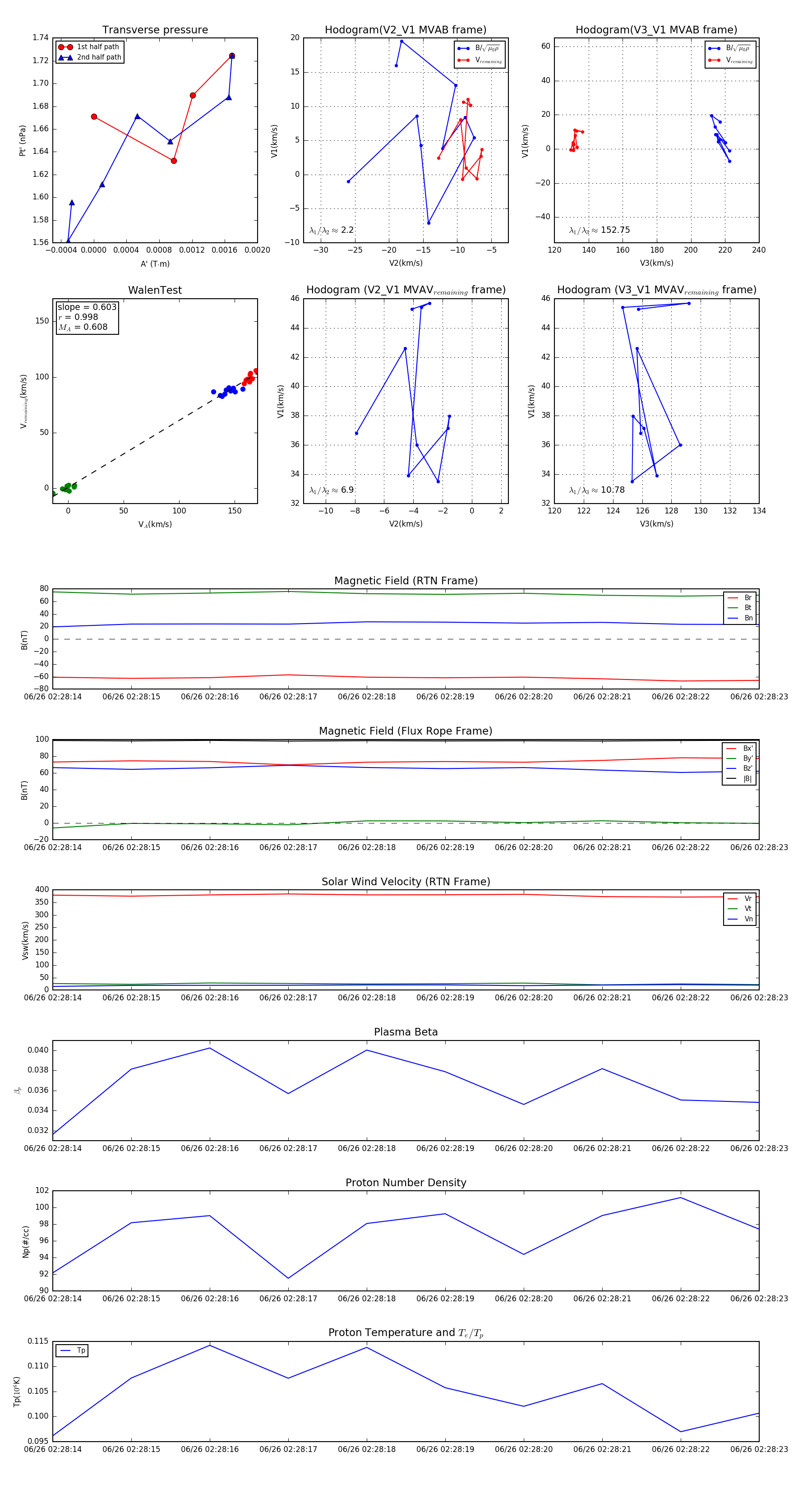
Flux Rope in 2024

Flux Rope Event 2024-06-26 02:28:14 ~ 2024-06-26 02:28:23 (10 seconds)


plot